请注意,本文内容源自机器翻译,可能存在语法或其它翻译错误,仅供参考。如需获取准确内容,请参阅链接中的英语原文或自行翻译。
https://e2e.ti.com/support/logic-group/logic/f/logic-forum/1489132/txb0108-oe-pin-connection
器件型号:TXB0108工具与软件:
您好!
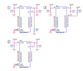
在以下3种类型的连接中、OE 引脚上的哪一种是最佳连接?

其中、 在我客户的应用中、OE 应始终开启。
数据表说明了以下说明、我的客户希望确认上述连接未违反以下说明。
为确保输出在上电或断电期间为高阻抗状态、OE 输入引脚必须通过下拉电阻连接至 GND、并且在 VCCA 和 VCCB 完全斜升且稳定前不得启用。 对地下拉电阻器的最小值由驱动器的电流供源能力确定。
此致、Taki