请注意,本文内容源自机器翻译,可能存在语法或其它翻译错误,仅供参考。如需获取准确内容,请参阅链接中的英语原文或自行翻译。
部件号:TXB0104 主题中讨论的其它部件:SN74LVC245A
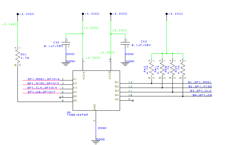
我们在其中一个定制板中使用TXB0104PWR电平转换器来转换SPI(串行外设接口)引脚。以下是与TxB0104PWR IC相关的原理图的快照。
问题是在使用此电平转换器SPI逻辑零后,将升至0.8V至1V,但我们期望电平转换器逻辑零输出为0V。
PEASE帮助我们解决此问题,我们将非常感谢您的帮助。
谢谢,顺祝商祺
Brijender

