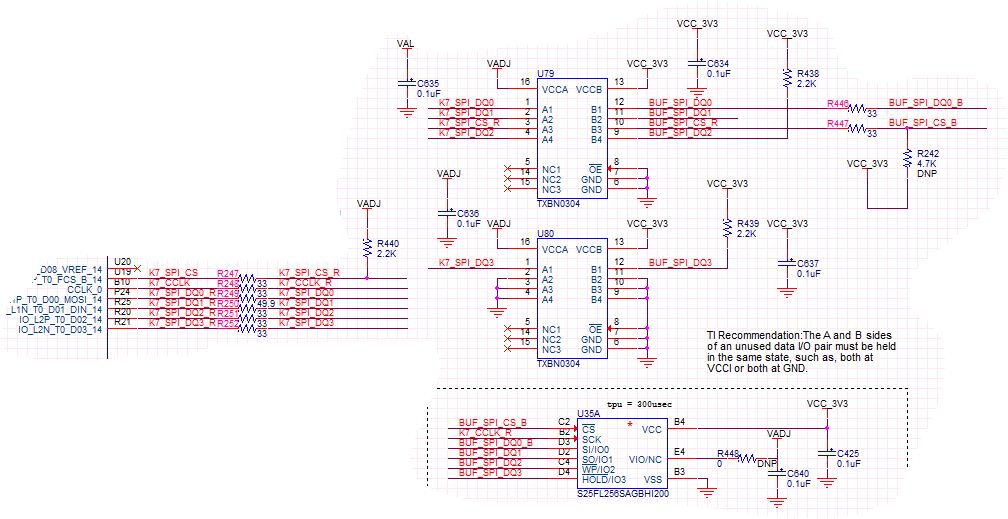
我使用 TXBN0304转换器将2.5V SPI 线路转换为3.3V SPI 闪存(S25FL256S)。 此处显示了原理图部分、
此处 VADJ = 2.5V。
R248和 R446点的波形也被附加。 下降沿需要大约25ns 的时间才能降至0V。 这会导致 SPI 闪存进行错误读取。 是否有方法可以解决此问题? 示波器中的每个分频值为50ns/1V。
输入波形@R249 (右侧引脚)(Net K7_SPIDQ0)
2.在 R446 (右侧引脚)(网络 BUF_SPI_DQ0_B)
请注意、路径中没有上拉/下拉电阻。
请建议一种消除失真的方法。


