This thread has been locked.

If you have a related question, please click the "Ask a related question" button in the top right corner. The newly created question will be automatically linked to this question.

[参考译文] SN74ALS157A:可防止线路上的两个 TTL 输出

Guru**** 2616265 points
请注意,本文内容源自机器翻译,可能存在语法或其它翻译错误,仅供参考。如需获取准确内容,请参阅链接中的英语原文或自行翻译。

https://e2e.ti.com/support/logic-group/logic/f/logic-forum/862678/sn74als157a-protecting-against-two-ttl-outputs-on-the-wire

器件型号:SN74ALS157A

连接到74ALS157输出的微控制器输入可能会意外变为输出、并且线路上将有两个 TTL 输出。

建议我在之间放置电阻器(目前不考虑波形时序)。 起始值可能为1k 欧姆。

'157建议电流为 IOH=-0.4mA、IOL=8mA。

1K 欧姆电阻器可提供最大5V/1k=5mA 的电流、因此在 IOL 的规格范围内。 但是、另一方面、另一个芯片提供高电平、其建议电流为 IOH=-0.4mA。

流经网络的实际电流是多少? 芯片是否会(任何)发热?

我假设在保证有效高电平逻辑输出电压时、数据表将 IOH=-0.4mA 表示为最大值;如果电流增加、则不保证 VOH 为有效"1"。 但是 、在假定的逻辑"1"输出模式下、芯片在不过热/油炸的情况下可以承受的(连续)最大电流是多少?

编辑:在 本文档中找到了两个图形

但它们并未说明安全裕度。

对于 IOL/VOL、可以猜测:安全裕度必须是低电平电压的急剧增加、对于 ALS 系列、大约为16mA。

对于 IOH/VOH、一点也不清楚、图表上的信息与数据表相矛盾-它说、为了达到 Vcc-2 (3V)、-0.4mA 电流的电平就足够了、从图表上看、它大约为-12mA。

  • 请注意,本文内容源自机器翻译,可能存在语法或其它翻译错误,仅供参考。如需获取准确内容,请参阅链接中的英语原文或自行翻译。

    您好、Eugeny、

    上面突出显示的负值表示电流从器件流出、即输出处于高电平状态。 该器件的输出可以安全地提供30至112mA 的电流(在输出短路的情况下高达224mA 的电流、这可能会烧毁器件)。 5mA 或更低电流不会导致任何问题。 这被视为 TTL 器件的正常工作电流。

  • 请注意,本文内容源自机器翻译,可能存在语法或其它翻译错误,仅供参考。如需获取准确内容,请参阅链接中的英语原文或自行翻译。

    Emrys 您好、 非常感谢您的快速回复和提供的信息。

    我在 实际系统上执行了测试 、并选择470欧姆作为串联电阻。 在正常条件下、电流非常低、因此 VIH 和 VIL 不受影响且有效、并且电气冲突下的最大电流为每根线5.38mA。

    请详细说明以下内容:

    '对于 IOH/VOH、根本不清楚、并且图表上的信息与数据表相矛盾-它说、为了达到 Vcc-2 (3V)、-0.4mA 电流的电平就足够了、从图表上看、它大约为-12mA。'

    为什么同一产品的两个文档提供不同的信息?

    尤根尼

  • 请注意,本文内容源自机器翻译,可能存在语法或其它翻译错误,仅供参考。如需获取准确内容,请参阅链接中的英语原文或自行翻译。

    建议的运行条件表明最大 IOH 为−0.4mA、也就是说、您不应尝试从输出中汲取超过0.4mA 的电流。

    电气特性表明、当您从输出中汲取0.4mA 的电流时、输出电压至少为 VCC−2V

    该图显示、当您从输出中汲取0.4mA 的电流时、典型输出电压大约为3.4V。这与电气特性一致、因为3.4V≥VCC−2V

  • 请注意,本文内容源自机器翻译,可能存在语法或其它翻译错误,仅供参考。如需获取准确内容,请参阅链接中的英语原文或自行翻译。

    克莱明、您好、感谢您的解释。

  • 请注意,本文内容源自机器翻译,可能存在语法或其它翻译错误,仅供参考。如需获取准确内容,请参阅链接中的英语原文或自行翻译。

    您好、Eugeny、

    要稍微阐明数据表的含义、请执行以下操作:

    V_OH -输出处于高电平状态且负载为 I_OH 时的输出电压范围。

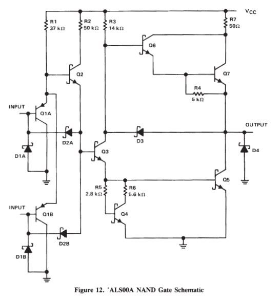
    对于该器件、正输出具有双极达林顿对结构、如(Q6和 Q7):

    (图片来源: http://www.ti.com/lit/an/sdaa010/sdaa010.pdf) 


    在上图中、您可以看到有一个与正输出路径串联的电阻器(50欧姆)。 我们从前面的讨论中得知 、当负载为-0.4mA 时、输出为3.4V。 50欧姆电阻器在该电流下仅下降20mV、那么为什么输出为3.4V?

    原因是达林顿对需要两个 V_be 压降(~0.7V)才能工作、因此您可以获得的最高电压为5V - 2*0.7V =~3.6V、这与我们之前所说的一切一致。

    因此、数据表规格的目的是显示、即使电流驱动非常小、由于输出结构的原因、输出也不会是5V。 如果我们在 CMOS 器件中看到相同的规格、则它具有完全不同的含义。

    我们可以很轻松地从增加的输出电流计算额外的功耗和温度变化:

    该器件的功耗为 V*I、其中 V = Vcc - V_OH、I = I_OH。  ~驱动5mA、您可以预期会看到0.25V 的额外压降(来自电阻器)、因此我们高估了1.4+0.25 μ V= 1.7V 时的总电压。

    这意味着器件的功耗(仅来自输出)为1.7*0.005=8.5mW  、我们预计温度将从以下值上升:

    (假设热性能最差的封装、D pkg θ_JA = 73 C/W)

    T_RISE = θ μ_JA * 8.5mW = 0.6205 C

    换句话说、驱动5mA 非常安全。