主题中讨论的其他器件: DRV8300
工具与软件:
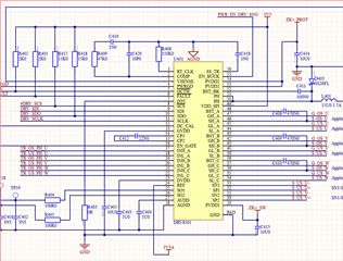
DRV8301芯片开始时工作正常、并在出现数千次 下降后开始显示 GVDD 低电平误差。 我们的原理图和布局如下所示。 有12个 MOSFET (每个高侧和低侧并联2个 MOSFET)。 MOSFET 为 BSC010N04LSATMA1。



C412为25V、C405 16V、C408-C410 50V。 C403 16V、C404 35V。 报告 GVDD 误差后、GVDD 上的电压为零、没有电压超过 C412。 AVDD 和 DVDD 保持正确的电压。 我们更改了 C412和 C405、具有相同的结果。 接地焊盘很好地焊接到电路板上。 我想知道什么样的故障会逐渐导致电荷泵电路终止。 在我们的应用中、我们执行惯性滑行方法、即在电机高速运行时关断所有 MOSFET。 它是否会对自举电容器、电荷泵电容器或内部电荷泵电路造成潜在损坏?










