This thread has been locked.

If you have a related question, please click the "Ask a related question" button in the top right corner. The newly created question will be automatically linked to this question.

[参考译文] DRV8323:DRV8323HRTA EMI 性能较差

Guru**** 2374090 points
请注意,本文内容源自机器翻译,可能存在语法或其它翻译错误,仅供参考。如需获取准确内容,请参阅链接中的英语原文或自行翻译。

https://e2e.ti.com/support/motor-drivers-group/motor-drivers/f/motor-drivers-forum/1483874/drv8323-drv8323hrta-emi-performance-is-poor

器件型号:DRV8323

工具/软件:

DRV8323HRTA EMI 性能较差、这是我们的原理图。

如何通过更改电路来提高 EMI 性能?

谢谢!

  • 请注意,本文内容源自机器翻译,可能存在语法或其它翻译错误,仅供参考。如需获取准确内容,请参阅链接中的英语原文或自行翻译。

    您好:

    观察到的 EMI 频率是多少?

    请查看此应用手册以优化布局: https://www.ti.com/lit/an/slva959b/slva959b.pdf?ts = 1710808643945&ref_url=https%253A%252F%252Fwww.google.com%252F

    此致、

    Yara

  • 请注意,本文内容源自机器翻译,可能存在语法或其它翻译错误,仅供参考。如需获取准确内容,请参阅链接中的英语原文或自行翻译。

    我们的布局遵循 TI 应用手册。

    应该添加栅极电阻器还是调整 IDRIVE 引脚?

    此致、

    Yx、YAN

  • 请注意,本文内容源自机器翻译,可能存在语法或其它翻译错误,仅供参考。如需获取准确内容,请参阅链接中的英语原文或自行翻译。

    您能提供完整的原理图吗?

    此致、

    Yara

  • 请注意,本文内容源自机器翻译,可能存在语法或其它翻译错误,仅供参考。如需获取准确内容,请参阅链接中的英语原文或自行翻译。

    完整原理图如下所示

    此致、

    是的

  • 请注意,本文内容源自机器翻译,可能存在语法或其它翻译错误,仅供参考。如需获取准确内容,请参阅链接中的英语原文或自行翻译。

    尊敬的 Yan:

    原理图看起来不错、我没有看到任何问题。 您能给我详细介绍一下观察到的 EMI 吗?

    您能否进行测试以了解 EMI 存在于哪个点? 设备处于打开状态? 并开关栅极时、会发生什么? 器件处于 SLEEP 模式时会发生什么?

    此致、

    Yara

  • 请注意,本文内容源自机器翻译,可能存在语法或其它翻译错误,仅供参考。如需获取准确内容,请参阅链接中的英语原文或自行翻译。

    我们是否可以在 CPH 和 CPL 之间添加一个与电容器串联的电阻器?

    电机工作时、EMI 失败。

  • 请注意,本文内容源自机器翻译,可能存在语法或其它翻译错误,仅供参考。如需获取准确内容,请参阅链接中的英语原文或自行翻译。

    不能添加与电容器 CPH-CPL 串联的电阻器。

    那么、EMI 仅在电机旋转时才存在?

    此致、

    Yara

  • 请注意,本文内容源自机器翻译,可能存在语法或其它翻译错误,仅供参考。如需获取准确内容,请参阅链接中的英语原文或自行翻译。

    没有电阻器不能与电容器 CPH-CPL 串联。——你能解释为什么吗?

    所以只有当马达在旋转时才会出现 EMI?-是的、只有马达在旋转。

  • 请注意,本文内容源自机器翻译,可能存在语法或其它翻译错误,仅供参考。如需获取准确内容,请参阅链接中的英语原文或自行翻译。

    如果添加一个与电容器串联的电阻器、电荷泵的行为将受到影响。 内部电路取决于电荷泵的特定行为、因此不应从 CPH-CPL 使用除推荐的外部元件之外的任何元件

    使用什么 IDRIVE 设置? 他们是否尝试了最低 IDRIVE 设置并看到了 EMI 的变化?

    此致、

    Yara

  • 请注意,本文内容源自机器翻译,可能存在语法或其它翻译错误,仅供参考。如需获取准确内容,请参阅链接中的英语原文或自行翻译。

    是的、我们尝试了 IDRIVE 设置。这对提高 EMI 性能有帮助、但这还不够。

    能否向 BLDC 三相线添加电容器、例如在 UVW 之间添加电容器?

    谢谢。

    此致、

    是的

  • 请注意,本文内容源自机器翻译,可能存在语法或其它翻译错误,仅供参考。如需获取准确内容,请参阅链接中的英语原文或自行翻译。

    您能否说明在原理图上要添加电容器的位置?

    您是否有 GHx 至 SHx、SHx 至 GND 和 GLx 至 GND 的波形? 您能否使用不同的 IDRIVE 设置提供这些波形?

    您是否有可以审查的布局? 通常、EMI 问题可能源于布局。

    此致、

    Yara

  • 请注意,本文内容源自机器翻译,可能存在语法或其它翻译错误,仅供参考。如需获取准确内容,请参阅链接中的英语原文或自行翻译。

    电容器按如下方式添加:

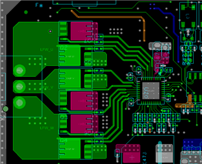
    布局如下:

    此致、

    是的

  • 请注意,本文内容源自机器翻译,可能存在语法或其它翻译错误,仅供参考。如需获取准确内容,请参阅链接中的英语原文或自行翻译。

    您好、Yan、

    电容器的放置很有趣、我以前没有看到它实现了、但我发现这篇研究论文总结了使用此方法讨论结果:

    https://ieeexplore.ieee.org/document/6799414

    但我还是不知道这款设备中是否有某种东西会导致无法正常工作。

    我们还有一个视频、其中讨论了几种降低 EMI 的方法:

    https://www.ti.com/video/6297547663001

    此致、

    Yara

  • 请注意,本文内容源自机器翻译,可能存在语法或其它翻译错误,仅供参考。如需获取准确内容,请参阅链接中的英语原文或自行翻译。

    我无法下载 IEEE 文件、请提供、谢谢。

    此致、

    是的

  • 请注意,本文内容源自机器翻译,可能存在语法或其它翻译错误,仅供参考。如需获取准确内容,请参阅链接中的英语原文或自行翻译。

    我们的布局是否存在一些问题?

    此致、

    是的

  • 请注意,本文内容源自机器翻译,可能存在语法或其它翻译错误,仅供参考。如需获取准确内容,请参阅链接中的英语原文或自行翻译。

    您好、Yan、

    我会尝试在 LS MOSFET 漏极和 PCB 底部的+BAT 之间放置三个大约1 μ F 的 MLCC 电容器。

    此致、

    Grzegorz

  • 请注意,本文内容源自机器翻译,可能存在语法或其它翻译错误,仅供参考。如需获取准确内容,请参阅链接中的英语原文或自行翻译。

    您好、Yan、

    这是我链接的那篇论文。

    e2e.ti.com/.../Reduction_5F00_EMI_5F00_due_5F00_to_5F00_di_5F00_dt_5F00_and_5F00_dv_5F00_dt_5F00_DC_5F00_and_5F00_AC_5F00_sides_5F00_of_5F00_BLDC_5F00_motor_5F00_drive.pdf

    感谢  Grzegorz 的反馈!

    此致、

    Yara