工具/软件:
您好、
我们现在考虑使用 DRV8849、但有以下技术问题:
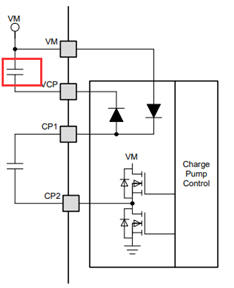
1. 请帮助解释 VM 和 VCP 之间为什么需要这个电容器:

2.请帮助解释为何在 VCP 和 VCP1 之间需要这个二极管:

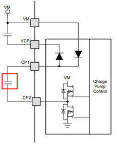
3. 请帮助解释为什么恒流源和下拉电阻在同一电路上:

4.请帮助解释为什么电荷泵连接到数字内核而不 直接连接到 MOSFET 栅极:

This thread has been locked.
If you have a related question, please click the "Ask a related question" button in the top right corner. The newly created question will be automatically linked to this question.
您好、张:
感谢您的发布。 感谢您考虑使用 DRV8849。
[quote userid=“507183" url="“ url="~“~/support/motor-drivers-group/motor-drivers/f/motor-drivers-forum/1550404/drv8849-the-design-basis-for-the-reference-design 请帮助解释为什么需要在 VM 和 VCP 之间使用此电容器:[quote userid=“507183" url="“ url="~“~/support/motor-drivers-group/motor-drivers/f/motor-drivers-forum/1550404/drv8849-the-design-basis-for-the-reference-design。 请帮助解释为何在 VCP 和 VCP1 之间需要使用此二极管:电容器和二极管构成倍压器(也称为半波倍压器) 、用于将 VM 电压轨升压、作为高侧栅极驱动器电荷泵电路的一部分。 倍频器电路需要外部电容器。 VCP 电压为 VM + 5V、足以在 VM 和 VCP 之间使用一个电压较低的电容器、而不是在 VCP 和 GND 之间使用一个电压较高的电容器。 二极管集成在 IC 中。

3. 请帮助解释为什么恒流源和下拉电阻在同一电路上:
[/报价]这是我们使用窗口比较器方案进行多电平输入的设计。 此引脚上的不同电压电平将允许为 MODE0x 和 ENABLE 引脚进行不同的选择。 下拉电阻支持 HiZ 设置输入电压电平。
下面显示了更宽的视图。 它是显示对 电源块以及 DVDD 电源的数字控制的链路、以及从电源块进入数字内核的其他信号。 请注意、这些是简要方框图、不会详细展示哪些是 TI 专有信息。

请告诉我们、您可能因这些内部电路而出现哪些担忧或问题? 谢谢你。
此致、Murugavel