器件型号: DRV8353
你好!
我正在努力使用来检测我通常在设计中看到的故障的根本原因 DRV8353SRTAR 司机和我想在这里打开问题,希望你可以帮助我:)
环境中
以便为我要测试的设计添加一些背景信息。 我在 6PWM 模式下使用驱动器、即 6PWM 信号从外部 MCU 传输到驱动器、以管理发送到 MOSFET 栅极的 GHx 和 GLx 信号。
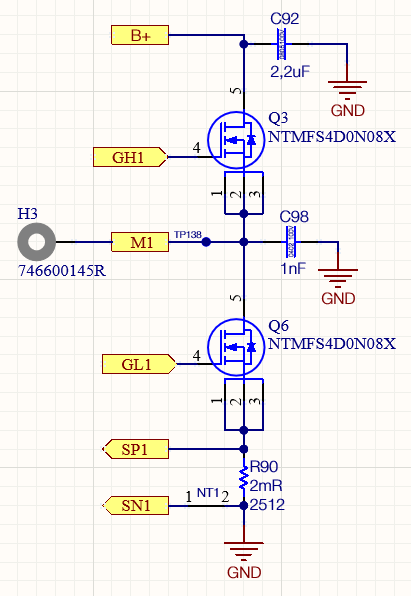
我要驱动的 MOSFET 为 6 NTMFS4D0N08X (https://www.onsemi.jp/download/data-sheet/pdf/ntmfs4d0n08x-d.pdf)
驱动器原理图如下:

其中、MOSFET 栅极直接连接到 GHx 和 GLx 引脚、驱动器和栅极之间没有任何元件(没有电阻器或任何其他电阻器)。
B+信号是 48V 信号。
运行信号是来自 MCU 的数字 I/O、用于启用驱动器。
电路的 MOSFET 部分如下所示:

错误是什么?
我通常会看到以下错误:GDUV + VGS_LB 故障+ GDF
这些错误何时发生?
我第一次看到错误会有所不同。 我还找不到任何模式。 可以是在移动电机时、也可以是在开始电机移动之前。 其中一些 (VGS_FAULT) 不是永久性错误、而其他 (GDUV) 是永久性错误。
故障排除
我正在分析导致驱动程序死亡的根本原因。 获得永久性错误 GDUV 后、仅更换驱动程序即可解决问题。 现在、我正在分析 VGS 故障 PCB 并将波形与 OK PCB 进行比较。 到目前为止、我得到了这个。
- 上电
我尝试了为两个 PCB 上电、运行相同的固件并监控 VM 和 FAULT 引脚、但没有发现任何差异。
(良好的 PCB)

(PCB 故障)

因此、我监测了启动序列、监测以下信号:
Ch4:运行
CH3:VGLS
Ch2:虚拟机
CH1:VCP
正常的 PCB 如下所示:

和故障 PCB:

我看不到它们之间有什么区别。 所有监视值似乎都在预期范围内。
然后、我执行了一些测试、启动 PWM 信号并监测了阶段 1。
我监测了低侧开关和高侧开关。 测量的信号分配如下:
Ch4:-
CH3:PWML1
CH2:nFault
CH1:GL1
而良好 PCB 的结果如下:

放大脉冲:

现在测量高侧:
Ch4:-
CH3:PWMH1
CH2:nFault
CH1:GH1(以 GND 为基准)

放大脉冲:

(第 1 部分)




