This thread has been locked.

If you have a related question, please click the "Ask a related question" button in the top right corner. The newly created question will be automatically linked to this question.

[参考译文] DRV8803:电动机线圈开路保护(断开)

Guru**** 2366530 points
Other Parts Discussed in Thread: DRV8806, DRV8860, DRV8803
请注意,本文内容源自机器翻译,可能存在语法或其它翻译错误,仅供参考。如需获取准确内容,请参阅链接中的英语原文或自行翻译。

https://e2e.ti.com/support/motor-drivers-group/motor-drivers/f/motor-drivers-forum/658254/drv8803-motor-coil-open-protection-disconnection

部件号:DRV8803
主题中讨论的其他部件:DRV8806DRV8860

尊敬的TI:

查看电机驱动器时出现断开问题。

我们目前正在使用Zener + UFD进行如下测试。


1.断开连接问题波形

2.使用齐纳+ UFD

=>是否可以使用齐纳+ UFD? (目前齐纳二极管很热。 /齐纳零件号'1N5359B')

=>是否有产品可以实施断开连接功能? (DRV8806或DRV8860)

  • 请注意,本文内容源自机器翻译,可能存在语法或其它翻译错误,仅供参考。如需获取准确内容,请参阅链接中的英语原文或自行翻译。

    BJ:您好!

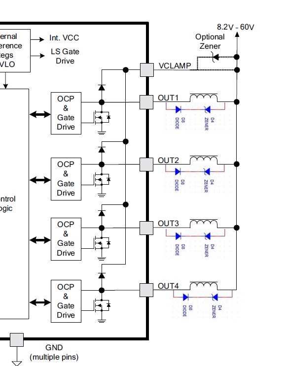
    DRV8803,DRV8806和DRV8860都可以使用外部齐纳二极管和回扫二极管,如图所示。 如果使用这些外部组件,请勿将任何东西连接到VCLAMP针脚。 电流将通过外部部件进行再循环。

    如果您的齐纳二极管看起来过热,请计算其耗散的功率,并确保其符合数据表限制。 使用齐纳二极管数据表中的热阻抗规范,您可以计算给定功率消耗的温升。 如果过热,您可能需要在每个负载上使用多个齐纳二极管来释放更多功率。

    我不确定"断开连接功能"的含义,但DRV8806和DRV8860可以检测到电机负载何时断开。 数据表称之为"开载检测"。