主题中讨论的其他器件: INA240
您好!
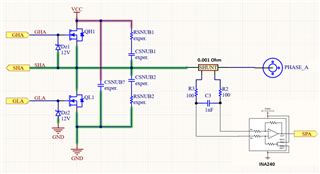
我想实现1mA 的精密运算放大器组合。 另一个电流放大器。 输出电压。 一种可能的解决方案是使用任何合适的 INA、我希望根据下面的原理图确定该 INA:

请注意、内联分流器是使用与 DRV 中的内部放大器级联的 INA240进行测量的。
在此配置下、我的目标是实现:
- 电流测量分辨率小于或等于1mA;
-带宽> 200kHz;
考虑到1m Ω 的分流电阻器、我想问:
1.为了选择合适的 INAxxx、我应该考虑什么?
2.考虑到 INA240的偏移输入、是否可以实现?
此外、 从 INA 放大到嵌入式放大器的噪声的总和影响是否相关? 它对信号 SNR 有何影响?
此致、
伊曼纽尔