请注意,本文内容源自机器翻译,可能存在语法或其它翻译错误,仅供参考。如需获取准确内容,请参阅链接中的英语原文或自行翻译。
器件型号:DRV8353 工具与软件:
嗨、大家好!
我在 BLDC 驱动器级 MOSFET 做了一些测量、想知道为什么高侧开关(左)的 Vgs 充满负载所需的时间大约比低侧开关(右)的时间长5倍
800ns 而不是150ns
直流链路电压= VDRAIN = 56V
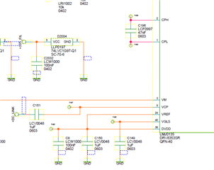
已用 MOSFET = Infineon Optimos 5 IAUC100N08S5N043;56nC 栅极电荷最大值
根据数据表使用的电荷泵电容器:
有人能解释为什么加载高侧 Vgs 比低侧 Vgs 需要更长的时间吗?
此致、Joachim