This thread has been locked.

If you have a related question, please click the "Ask a related question" button in the top right corner. The newly created question will be automatically linked to this question.

[参考译文] DRV8242-Q1:使用控制器或在硬件中进入运行模式

Guru**** 2619085 points

Other Parts Discussed in Thread: DRV8242-Q1

请注意,本文内容源自机器翻译,可能存在语法或其它翻译错误,仅供参考。如需获取准确内容,请参阅链接中的英语原文或自行翻译。

https://e2e.ti.com/support/motor-drivers-group/motor-drivers/f/motor-drivers-forum/1451554/drv8242-q1-entering-active-mode-with-controller-or-in-hardware

器件型号:DRV8242-Q1

工具与软件:

使用 DRV8242-Q1的 HW 型号来实现 EN/PH 模式、我能否简单地使用10k Ω 电阻器将 DRVOFF 引脚拉低并使用10k Ω 电阻器将 nSLEEP 引脚拉高至高电平以默认进入工作模式、而不是使用 MCU 控制它们?

  • 请注意,本文内容源自机器翻译,可能存在语法或其它翻译错误,仅供参考。如需获取准确内容,请参阅链接中的英语原文或自行翻译。

    您好!

    感谢您的提问。

    是的、这可以通过上拉 nSLEEP 并拉低 DRVOFF 来实现。 您是否计划使用 EN/PH 在应用中控制 H 桥的导通和关断?

    谢谢!

    Ibinu

  • 请注意,本文内容源自机器翻译,可能存在语法或其它翻译错误,仅供参考。如需获取准确内容,请参阅链接中的英语原文或自行翻译。

    您好!

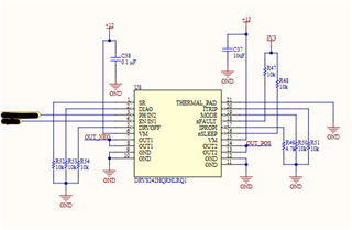
    是的、这是我的计划。 下图是仅使用 EN/PH 来驱动器件的实现电路

  • 请注意,本文内容源自机器翻译,可能存在语法或其它翻译错误,仅供参考。如需获取准确内容,请参阅链接中的英语原文或自行翻译。

    我无法驱动输出。 两个输出上似乎都处于高阻态模式。 它可能与评估板的另一部分相关、但数据表中的此行会使我感到奇怪、是否无法简单地将 DRVOFF 和 nSLEEP 下拉/上拉

  • 请注意,本文内容源自机器翻译,可能存在语法或其它翻译错误,仅供参考。如需获取准确内容,请参阅链接中的英语原文或自行翻译。

    尊敬的 Zachary:

    1. 需要 将 MODE 引脚短接至 GND、才能将器件设置为 PH/EN 模式。 请使用一根导线短接 R50、或将 R50替换为0欧姆电阻器。
    2. 我还建议  根据下表中的电阻值更改 R51、R52和 R53电阻器、以便匹配所需的压摆率、ITRIP 和 DIAG 设置:  

    在更改电阻器之后、如果您仍然无法旋转电机、您能否提供 EN/IN1、PH/IN2、nFAULT 和 OUT1/OUT2的捕获。 如果无法在单个捕获中提供 OUT1和 OUT2、则提供两个捕获、一个使用 OUT1、另一个使用 OUT2。

    此致、

    约书亚

  • 请注意,本文内容源自机器翻译,可能存在语法或其它翻译错误,仅供参考。如需获取准确内容,请参阅链接中的英语原文或自行翻译。

    你好、Joshua:

    感谢您指出这一点! 不知道我是怎么漏掉的。 我将 R51、52、53替换为以下电阻器。
    R50–0欧姆
    R51–0欧姆
    R52 - 100k Ω
    R53–0欧姆

    这修复了我的问题。 驱动程序现在正在工作。