请注意,本文内容源自机器翻译,可能存在语法或其它翻译错误,仅供参考。如需获取准确内容,请参阅链接中的英语原文或自行翻译。
器件型号:DRV8816 工具与软件:
大家好、团队成员:
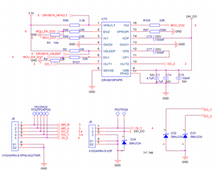
当机器通电且芯片处于高电阻状态时、使用万用表测量 OUT1和 OUT2的接地电压约为12V。
上拉电阻器后、在这两个输出端口测量1 -2mA 的泄漏电流。 这是什么原因呢?

This thread has been locked.
If you have a related question, please click the "Ask a related question" button in the top right corner. The newly created question will be automatically linked to this question.
工具与软件:
大家好、团队成员:
当机器通电且芯片处于高电阻状态时、使用万用表测量 OUT1和 OUT2的接地电压约为12V。
上拉电阻器后、在这两个输出端口测量1 -2mA 的泄漏电流。 这是什么原因呢?
