This thread has been locked.

If you have a related question, please click the "Ask a related question" button in the top right corner. The newly created question will be automatically linked to this question.

[参考译文] MSP430FR5043:为 USS 流量计设计外部放大器的理想方法

Guru**** 2378650 points
Other Parts Discussed in Thread: TIDA-01486, EVM430-FR6043
请注意,本文内容源自机器翻译,可能存在语法或其它翻译错误,仅供参考。如需获取准确内容,请参阅链接中的英语原文或自行翻译。

https://e2e.ti.com/support/microcontrollers/msp-low-power-microcontrollers-group/msp430/f/msp-low-power-microcontroller-forum/1501186/msp430fr5043-best-way-to-design-external-amplifier-for-uss-flow-meter

器件型号:MSP430FR5043
主题:EVM430-FR6043中讨论的其他器件

工具/软件:

您好,我已经设计了一个基于 FR5043的塑料管夹式流量计,可以根据预期工作。为了支持不锈钢管,我知道需要一个外部放大器。  这项任务会产生一些问题。

1.我有一个用于燃气计量的 EVM430FR6043参考板。  如何将其用于水计量(1 MHz 传感器)。 普通库是否支持到模拟前端的开关信号? 检查 FR603板的原理图我想得出结论是需要以下信号?

P1.1:Tx5VEn
P1.0:TXPwr
P2.2:RxPwr
P2.3:TxSel
P3.6:RxSel1
P3.7:RxSel2
P6.7:RxEn

正确?

2.另有一种称为 TIDA-01486 zjat 的参考设计建议与 EVM6047一起使用。 如何购买 TIDA 电路板进行测试(可提供 EVM6047)?

3.比较两种参考设计(TIDA01486和 FR6043)、您建议使用哪种参考设计?  

此致

基督教

  • 请注意,本文内容源自机器翻译,可能存在语法或其它翻译错误,仅供参考。如需获取准确内容,请参阅链接中的英语原文或自行翻译。

    尊敬的 Christian:

    我来咨询 USS 设计和反馈团队专家。

    B.R.

    Sal

  • 请注意,本文内容源自机器翻译,可能存在语法或其它翻译错误,仅供参考。如需获取准确内容,请参阅链接中的英语原文或自行翻译。

    您好、

    用于 hoe 使用 EVM430-FR6043电路板进行水计量。 请参阅此应用手册。  https://www.ti.com/lit/ug/tidues5a/tidues5a.pdf

    此致、

    现金好

  • 请注意,本文内容源自机器翻译,可能存在语法或其它翻译错误,仅供参考。如需获取准确内容,请参阅链接中的英语原文或自行翻译。

    您好、Cahs、我知道您提到的文档、并得出结论:您建议在 TIDA 上方参考 FR403。 明白了! 您能详细说明一下如何使用库中的 I/O 吗? 不知道外部放大器、我将一些 I/O 用于不同的功能。 如何启用库来控制外部放大器? 上述需要控制 I/O 的列表是否正确?  

    我的理解(文档的2.3.1.1)是、在水表配置中未使用外部放大器。 但是、我_DO_想使用外部放大器?!?

    人权

  • 请注意,本文内容源自机器翻译,可能存在语法或其它翻译错误,仅供参考。如需获取准确内容,请参阅链接中的英语原文或自行翻译。

    您好、

    您可以尝试 在"Project"->"Properties"->"Build"->"MSP430 compiler"->"Predefined symbol"中添加__AFE_EXT_3V3__。 但我以前没有使用此设置进行测试、不确定此设置是否可以满足您的要求。  

    此致、

    现金好

  • 请注意,本文内容源自机器翻译,可能存在语法或其它翻译错误,仅供参考。如需获取准确内容,请参阅链接中的英语原文或自行翻译。

    似乎这指的是外部电源。

    对上述问题的答复是:

    1) https://software-dl.ti.com/msp430/msp430_public_sw/mcu/msp430/USSSWLib/USSSWLibGas/02_30_00_03/exports/USSLib_02_30_00_03/docs/LibUsersGuide/markdown/CodeExamples.html?highlight=external%20afe 介绍了控制外部 AFE 所需的 GPIO。  

    2)外部 AFE 由 USSSWLIB_ENABLE_EXTERNAL_Circuit_CONTROL 启用: USS_Lib_HAL.h

    这就留下了上面丢失的一个问题:是否可以购买完整的  TIDA-01486板?

    人权

  • 请注意,本文内容源自机器翻译,可能存在语法或其它翻译错误,仅供参考。如需获取准确内容,请参阅链接中的英语原文或自行翻译。

    您好、

    预定义的 _AFE_EXT_3V3__应让编译器将 USSSWLIB_ENABLE_EXTERNAL_Circuit_CONTROL 构建 为启用状态。  

     TIDA-01486不供销售。 客户可以下载此设计的布局文件并构建电路板供自己测试。  

    此致、

    现金好

  • 请注意,本文内容源自机器翻译,可能存在语法或其它翻译错误,仅供参考。如需获取准确内容,请参阅链接中的英语原文或自行翻译。

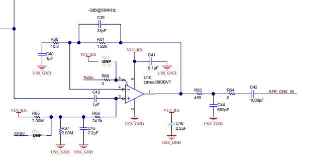
    感谢您的支持。 我们将相应地设计 AFE。 最后一点: schematicsGas2.jpg 针对使用200KHz 传感器的燃气计量进行了优化。  是否有关于1MHz 水换能器的组件更改建议(红色标记)?

  • 请注意,本文内容源自机器翻译,可能存在语法或其它翻译错误,仅供参考。如需获取准确内容,请参阅链接中的英语原文或自行翻译。

    您好、

    由于公司防火墙的原因、我看不到您的数据。 但我这边的一些想法如下。  

    1.可能需要更改增益设置 R60/R61。

    2.可能需要更改低通滤波器 R63和 C44。  

    此致、

    现金好

  • 请注意,本文内容源自机器翻译,可能存在语法或其它翻译错误,仅供参考。如需获取准确内容,请参阅链接中的英语原文或自行翻译。

    是的、低通 R63/C44似乎很容易。 C44 = 200 pF => 1.44 MHz。 增益 R63/R61也很简单。 我不确定 C39的效果、更不确定网络 R44、R45、C35、R42、C36、 注释为"用于气体终止"。 1 MHz 是否需要水?

    人权

  • 请注意,本文内容源自机器翻译,可能存在语法或其它翻译错误,仅供参考。如需获取准确内容,请参阅链接中的英语原文或自行翻译。

    您好、

    我应该说 C39用于抑制 高频噪声。 对于水表应用、我想您可以将其移除。  

     R44、R45、C35、R42 C36、它们与 R65、R67、C45、C43和 R66相同。 如果您更改其中一个、还需要更改另一个。 但我认为现阶段没有必要改变水表的这些值。 您可以保留它们、并首先使用换能器进行测试。 然后尝试调整这些值以获得更好的接收信号。  

    此致、

    现金好

  • 请注意,本文内容源自机器翻译,可能存在语法或其它翻译错误,仅供参考。如需获取准确内容,请参阅链接中的英语原文或自行翻译。

    非常感谢! 我现在来看一下。