Other Parts Discussed in Thread: MSP430F5659
请注意,本文内容源自机器翻译,可能存在语法或其它翻译错误,仅供参考。如需获取准确内容,请参阅链接中的英语原文或自行翻译。
器件型号: MSP430F5659
尊敬的团队:
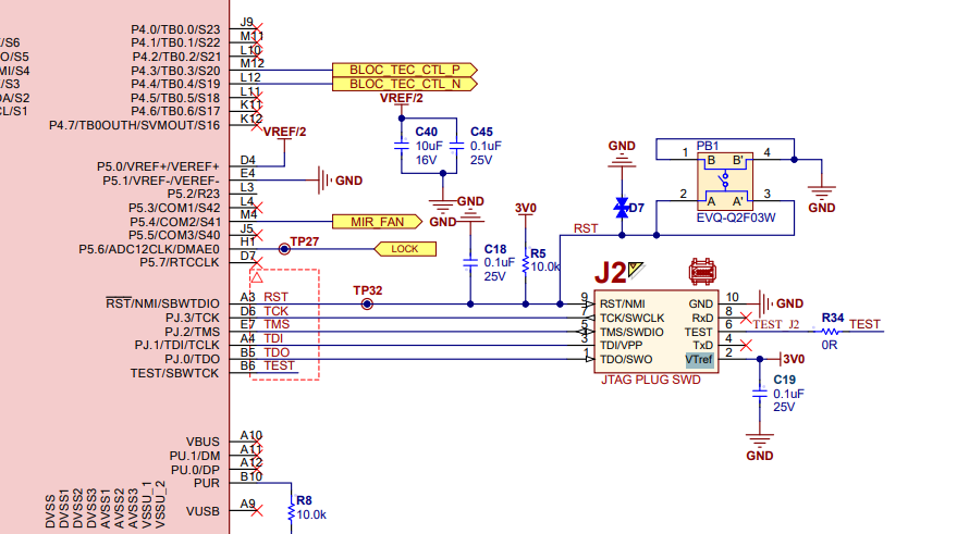
我们使用 MSP430F5659 定制电路板与 MSP-EXP30F5529 EVK 连接、移除了 TEST/SBWTCK 的跳线、RST/NMI/SBWTDIO 和 GND 与 EVK 连接
我们无法检测该器件并返回未知器件的错误。
这是我们的定制评估板 JTAG 接头、从 J2 引脚 6、9、10 与 EXP30F5529 跳线连接到 5528 控制器侧。

谢谢。