This thread has been locked.

If you have a related question, please click the "Ask a related question" button in the top right corner. The newly created question will be automatically linked to this question.

[参考译文] TRF7970A:TRF7970工作

Guru**** 2604965 points
Other Parts Discussed in Thread: TRF7970A, MSP-EXP430F5529LP, DLP-7970ABP

请注意,本文内容源自机器翻译,可能存在语法或其它翻译错误,仅供参考。如需获取准确内容,请参阅链接中的英语原文或自行翻译。

https://e2e.ti.com/support/wireless-connectivity/other-wireless-group/other-wireless/f/other-wireless-technologies-forum/1080279/trf7970a-trf7970-working

部件号:TRF7970A
主题中讨论的其他部件: MSP-EXP430F5529LPDLP-7970ABP

您好,

 我有一个关于TRF7970A工作情况的疑问,我怀疑,除了SPI通信和电路板工作中的阻抗匹配之外,是否还有其他重要作用。 如何检查我的连接和IC是否正常工作?   如果我们能将这些转换成私人聊天,我可以分享原理图和光绘文件。

此致,

阿布鲁迪

  • 请注意,本文内容源自机器翻译,可能存在语法或其它翻译错误,仅供参考。如需获取准确内容,请参阅链接中的英语原文或自行翻译。

    您好Abhyudday,

    您到底关心什么? IC的焊接连接? 您可以接触IC封装侧壁的IC引脚,并测量与电路板的连接。

    或者您是否担心主板示意图和布局? 如果您遵循了数据表(https://www.ti.com/lit/gpn/trf7970a)第7章,常见问题文档(https://www.ti.com/lit/pdf/sloa246)第3章中的参考设计 和布局设计指南(http://www.ti.com/lit/pdf/sloa139)中的注意事项 ,则可以最大限度地提高应用程序的工作概率。

    或者,您是否希望对他人进行原理图和布局审核,以最大程度地减少错误或硬件错误的可能性?

    此致,

    Andreas。

  • 请注意,本文内容源自机器翻译,可能存在语法或其它翻译错误,仅供参考。如需获取准确内容,请参阅链接中的英语原文或自行翻译。

    您好,Andreas:

    您的一位同事对原理图和布局进行了审查,它们都非常完美,我的问题是使用TI启动板对TRF7970电路板进行处理。 我们已经进行了必要的连接,但我们无法通过天线检测到数据。 我们是否有任何方法可以对此进行调试,或者是否有步骤可以遵循?

    此致,

    阿布鲁迪

  • 请注意,本文内容源自机器翻译,可能存在语法或其它翻译错误,仅供参考。如需获取准确内容,请参阅链接中的英语原文或自行翻译。

    您好Abhyudday,

    TI启动板的固件如何? 理想情况下,您可以从现有的演示固件开始,该固件可以正常工作,并且可以与GUI进行交互(例如 MSP-EXP430F5529LP上的www.ti.com/.../sloa227)。

    您是否还具有已知的反向工作RF (TAG,转发器,P2P)?

    没有特殊的程序可遵循。 我建议首先关注与TRF7970A的SPI通信,以便读取状态并控制设置。 一旦LP固件正常工作,您可以根据需要关注射频性能相关方面。

    从您上一篇文章中,我假设您可能已经拥有SPI控制,但没有RF通信。 您能否分享更多详情?

    此致,

    Andreas。

  • 请注意,本文内容源自机器翻译,可能存在语法或其它翻译错误,仅供参考。如需获取准确内容,请参阅链接中的英语原文或自行翻译。

    您好Andeas:

    我已经解决了问题。 水晶一直是问题所在。 我很有可能得到TRF7970A增压器组件中所用晶体的部件号。 这真的很有帮助。

    此致,

    阿布鲁迪

  • 请注意,本文内容源自机器翻译,可能存在语法或其它翻译错误,仅供参考。如需获取准确内容,请参阅链接中的英语原文或自行翻译。

    您好Abhyudday,

    我很高兴看到您解决了主板功能问题。

    DLP-7970ABP增压器包是DLP公司的第三方主板设计,所以我没有零件号等详细信息。 这是一个旧的E2E帖子,链接到一些类似的参考设计: https://e2e.ti.com/f/1/t/60.2149万。 此外,常见问题文档(https://www.ti.com/lit/pdf/sloa246)在第3.1 和3.4 章中列出了一些参考设计资源。 我不知道增压器组件的确切部件号,但参考设计中的BOM列出了13.56 MHz ITTI公司I30系列晶体。 无论如何,我认为只要您的主板的负载电容值与晶体数据表相匹配,就可以使用类似的替换部件。

    此致,

    Andreas。

  • 请注意,本文内容源自机器翻译,可能存在语法或其它翻译错误,仅供参考。如需获取准确内容,请参阅链接中的英语原文或自行翻译。

    您好,Andreas:

    我想知道我们是否有任何方法启用增压器组件上的内部天线,因为我们的要求要求使用四根天线实施RF交换机将优化我们的设计。 我们希望在设计中实施增压器之前,先在增压器组件上对其进行测试。

    此致,

    阿布鲁迪

  • 请注意,本文内容源自机器翻译,可能存在语法或其它翻译错误,仅供参考。如需获取准确内容,请参阅链接中的英语原文或自行翻译。

    您好,Andreas:

    很抱歉没有回复您的问题,我将测试各种晶体并回复您。

    此致,

    阿布鲁迪

  • 请注意,本文内容源自机器翻译,可能存在语法或其它翻译错误,仅供参考。如需获取准确内容,请参阅链接中的英语原文或自行翻译。

    您好Abhyudday,

    我恐怕我没有完全明白您关于增压器组件天线的问题。 如果您想切换到另一个天线,最好是在参考设计(https://www.ti.com/lit/pdf/tidrcm2)中删除R5 ,然后在TP8侧连接您的备用天线。 该节点匹配50欧姆,因此与许多标准天线兼容。 我猜DLP遵循了该参考设计,您可能可以在增强组件上找到相同的50欧姆节点。

    如果我误解了您的问题,请帮助澄清。

    此致,

    Andreas。

  • 请注意,本文内容源自机器翻译,可能存在语法或其它翻译错误,仅供参考。如需获取准确内容,请参阅链接中的英语原文或自行翻译。

    您好,Andreas:

    您为增压器组件的参考设计提供的链接不起作用。 如果您可以共享图像,这将很有帮助。

    此致,

    阿布鲁迪

  • 请注意,本文内容源自机器翻译,可能存在语法或其它翻译错误,仅供参考。如需获取准确内容,请参阅链接中的英语原文或自行翻译。

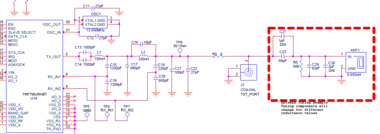
    Abhyudday,

    以下是示意图的屏幕截图:

    下面是指向PDF的链接:

    https://www.ti.com/lit/pdf/tidrcm2

    此致,

    Andreas。

  • 请注意,本文内容源自机器翻译,可能存在语法或其它翻译错误,仅供参考。如需获取准确内容,请参阅链接中的英语原文或自行翻译。

    您好,Andreas:

    感谢您的示意图。 我对所使用的晶体有另一个疑问,晶体的ESR值是否是约束? 如果是,那么我应该寻找什么ESR值?

    此致,

    阿布鲁迪

  • 请注意,本文内容源自机器翻译,可能存在语法或其它翻译错误,仅供参考。如需获取准确内容,请参阅链接中的英语原文或自行翻译。

    您好Abhyudday,

    我认为晶体的ESR不是那么重要。

    并联电容器更为关键,但在这里,振荡器可能会容忍某些不匹配。

    请参阅此处的旧E2E线程,讨论这些方面

    https://e2e.ti.com/support/wireless-connectivity/other-wireless-group/other-wireless/f/other-wireless-technologies-forum/69.9141万/trf7970a-crystal-esr-requirements</s>7970

    https://e2e.ti.com/support/wireless-connectivity/other-wireless-group/other-wireless/f/other-wireless-technologies-forum/24.9061万/trf7970a-crystal-selection</s>7970

    此致,

    Andreas。

  • 请注意,本文内容源自机器翻译,可能存在语法或其它翻译错误,仅供参考。如需获取准确内容,请参阅链接中的英语原文或自行翻译。

    您好,Andreas:

    下面是我正在尝试的晶体的并联电容。 请告诉我这些值是否正常,同时请提供我可以坚持的范围。

    此致,

    阿布鲁迪

  • 请注意,本文内容源自机器翻译,可能存在语法或其它翻译错误,仅供参考。如需获取准确内容,请参阅链接中的英语原文或自行翻译。

    Abhyudday,

    也许我的措辞有误导性。 外部分流电容器需要根据晶体数据表中所需的负载电容匹配计算值。 该公式和示例可在TRF7970A数据表(https://www.ti.com/lit/gpn/trf7970a)的6.6 章节中找到。

    此致,

    Andreas。

  • 请注意,本文内容源自机器翻译,可能存在语法或其它翻译错误,仅供参考。如需获取准确内容,请参阅链接中的英语原文或自行翻译。

    您好Andres:

    明白了,我已经根据文档计算了分流电容。 问题是,我最初订购的晶体基于外部并联电容,对我来说不起作用,所以我使用了TFR增压器包中的晶体,它起了作用。 我已经订购了一些不同的晶体进行测试,具体取决于结果,我会向您提供最新信息。

    此致,

    阿布鲁迪

  • 请注意,本文内容源自机器翻译,可能存在语法或其它翻译错误,仅供参考。如需获取准确内容,请参阅链接中的英语原文或自行翻译。

    您好,

    我有一段时间没有收到您的回复,所以我将关闭这条路。 如果您希望继续讨论,请在下面发布包含更新的回复(或创建新主题)。

    此致,
    Andreas。