This thread has been locked.

If you have a related question, please click the "Ask a related question" button in the top right corner. The newly created question will be automatically linked to this question.

[参考译文] TRF7964A:基于 msp430f2370的 RFID 读取器

Guru**** 2513185 points
Other Parts Discussed in Thread: MSP430F2370

请注意,本文内容源自机器翻译,可能存在语法或其它翻译错误,仅供参考。如需获取准确内容,请参阅链接中的英语原文或自行翻译。

https://e2e.ti.com/support/wireless-connectivity/other-wireless-group/other-wireless/f/other-wireless-technologies-forum/1219710/trf7964a-rfid-reader-based-on-msp430f2370

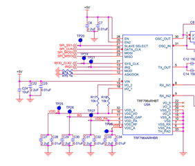
器件型号:TRF7964A
主题中讨论的其他器件:MSP430F2370

我实现了 MSP430F2370 DLP-7970ABP 之间的通信、可以识别 RFID 标签。

现在、我有一个基于 MSP430F2370 和 TRF7964A的定制电路板。

现在 msp430f2370能够通过 SPI 操作 trf7964、但是 MISO 级别有一点奇怪。

当程序运行中途时、msp430f2370无法读取 trf7964反馈的数据、

MISO 上的数据电平仅略高于伏特。 我认为 MISO 电平太低、以至于 msp430f2370无法读取 trf7964反馈。

我想知道 MISO 线路上数据电平较低的可能原因是什么? 我应该如何解决?

这里是我观察到的示波器波形。

  • 请注意,本文内容源自机器翻译,可能存在语法或其它翻译错误,仅供参考。如需获取准确内容,请参阅链接中的英语原文或自行翻译。

    我注意到当 MISO 电平太低时、trf7964的 VDD_X 电平低于2.7V、但我不知道为什么 VDD_X 低于2.7V。

    请帮我解决这个问题、谢谢。