工具与软件:
是否有可能为 VIN 和 VLED 使用不同的电压轨? 是什么样子的?

This thread has been locked.
If you have a related question, please click the "Ask a related question" button in the top right corner. The newly created question will be automatically linked to this question.
嗯、这让人惊讶。 所有内部电路都由 VCC 供电、但 LM3414为什么关心与 LED 阳极连接的电压是多少? 我不确定我是否遵循了"输出 无法从输入侧充电"的描述-作为浮动降压转换器、驱动器操作低侧开关、但它并不能真正对输出侧进行"充电"...
我想说的是、我有一个稳定5V 的系统可用、但仅适用于低电流。 为 LED (VLED)供电的电源轨范围更宽。 我仅驱动一个 LED、VLED 有时可能低于 LM3414 UVLO (3.9V)、但仍高于 LED Vf。 所以如果我为 VIN 使用稳定的5V 电压和为 LED 使用可变的 VLED 电压、我希望 LM3414能够在 VLED 低于 UVLO 但仍高于 Vf 时继续驱动 LED。
尊敬的 David:
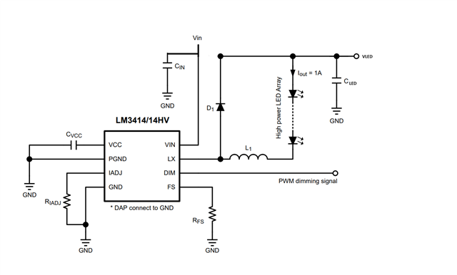
感谢您的反馈。 我知道您现在需要为 VIN 和 VLED 提供电源。 此前、我认为您只有一个电源。 您是否会计划始终断开 LED 的阳极到 Vin 引脚的连接、正确吗? 如果可以、对于此类连接、则确实仍有 LED 电源(VLED)。 但是、 通过整合脉冲电平调制(PLM)技术、该器件无法实现脉宽调制(PWM)控制、这意味着您无法获得准确的 LED 电流。
(数据表7.3.1中的更多详细信息)脉冲电平调制是一项已获专利的方法、用于确保在无需直接输出电流检测的情况下实现准确的平均输出电流调节。 对于在稳定状态下运行的降压转换器、主开关电流斜坡部分的中点等于电感器电流的平均电平、因此等于平均输出电流。 简而言之、通过相对于精确的基准水平调节主开关电流斜坡部分的中点、PLM 可通过仅感应主开关电流实现输出电流调节。
您可以在下图中看到、用于降压正常运行的有两个级。 阶段1: 当 MOSFET 导通时、电流将开始流过负载 D2和电感器 L1。 当 MOSFET 导通时、电流将开始流过负载 D2和电感器 L1。 第2级: 如果 MOSFET Q1在电流仍在变化时关断、则电感器上始终会出现压降。 这意味着负载处的净电压将始终小于输入电压。 然而、上述工作原理基于 Vin 连接到负载阳极。 否则、在 FET 导通期间没有闭环来增加电感器。

因此、我认为这不是一种好的配置方法。
谢谢!
BRS
卢西亚