Other Parts Discussed in Thread: LM5176
Thread 中讨论的其他器件:LM5176
工具与软件:
Dears、
您可以帮助查看 LM5176.客户想输出24V/7A、但输入9V 时、无法输出24V/7A。电压无法稳定在24V。
客户将 R402修改为0欧姆、也无法解决该问题。

This thread has been locked.
If you have a related question, please click the "Ask a related question" button in the top right corner. The newly created question will be automatically linked to this question.
Stefan、
电感器的饱和电流为28A、客户会检查电感是否饱和。
客户还有一些问题、您可以帮助吗? 谢谢。
1、上电(输入电压9-30V)、无负载输出、 静态 电流100mA 2004(随输入电压变化,接近输出 电压24V,最小静态电流)、电感和 LM5176温度都上升(电感温度40℃、LM5176温度60℃ ),这是否正常?
2.如果电感饱和、为什么 QH1没有损坏、而 QL2会损坏?

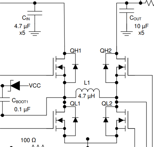
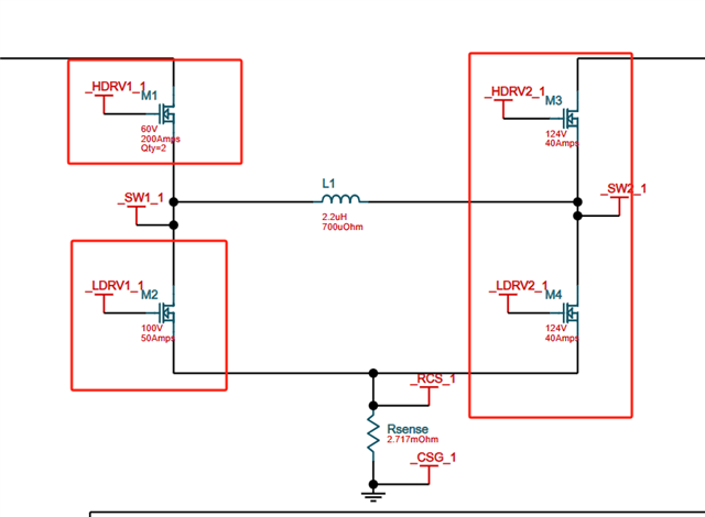
3、为什么 TI 参考设计中 M2、M3、M4的电阻值都选择100V+、M1选择60V 呢? 选择不同电压电阻尺寸的依据是什么? 为什么为 M1选择200A 的电流、基准是什么?

您好、Jon、
1. LM5176在轻负载效率方面表现不佳、因为它仅支持 FPWM 模式
2.如果电感器达到饱和状态、则电流通过与电感相对的 MSOFFET。 在这里、通常先断一次、然后第二次可以存活。
3.如果您说的参考设计参考的是 Webench。 在这种情况下、我不知道这里使用的选择算法、因此无法判断。 Webench 由 Webench 团队提供支持。
此致、
Stefan