This thread has been locked.

If you have a related question, please click the "Ask a related question" button in the top right corner. The newly created question will be automatically linked to this question.

[参考译文] 在低负载下、使用使用辅助绕组和同步整流的 PSR 控制似乎会导致输出电压升高

Guru**** 2535750 points
Other Parts Discussed in Thread: UCC24612, TPS23731

请注意,本文内容源自机器翻译,可能存在语法或其它翻译错误,仅供参考。如需获取准确内容,请参阅链接中的英语原文或自行翻译。

https://e2e.ti.com/support/power-management-group/power-management/f/power-management-forum/1495823/using-psr-control-using-aux-winding-and-synchronous-rectification-seems-to-suffer-of-increasing-output-voltage-on-low-loads

器件型号:TPS23731
主题中讨论的其他器件:UCC24612

工具/软件:

我一直在努力使用具有同步整流功能的 PoE 电源原型、因此能够使用 CP 功能来获得精确的 PSR 控制。 一旦变压器的反激式能量耗尽、该原型就会降低 AUX 绕组上的电压。 通常、典型的淡入或淡出振铃将出现、直到下一个初级 MOSFET 开启周期为止。 因此、辅助电源路径中的电容器(根据  PS23731EVM-095 评估模块)正在消耗一些电荷、因此 PSR 控制目标是比较高负载(在宽范围内保持恒定)时更高的输出电压。

因此、AUX 绕组和电容器之间的电阻器需要更高的额定功率(至少0.5W)。

BTW:如前所述、DCM 状态下的典型振铃似乎完全不存在。 我通过 CP 操作对此进行了解释。 似乎(除了死区时间)当主 MOSFET 关断时、此输出导通、反之亦然。 在本例中、辅助绕组似乎与上述 EVM 中的电容器 C16 (3.3uF)谐振。 这应该说明当变压器能量耗尽时、所有绕组电压下降的速度(而不是振铃)相当缓慢。 「我知道,我想要你。

经过彻底调查后、我相信现在知道问题的起因。 也许有人可以检查我的诊断是否正确。

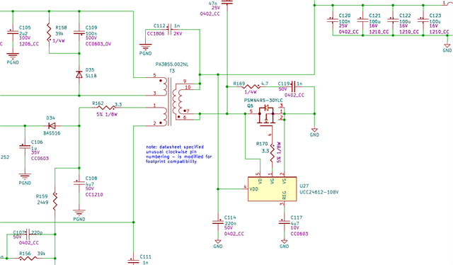
在我的⁻中、我用基于 UCC24612的电路替换了最初取自 EVM-095的有源整流电路、如下所示:

实现此电路的原因是 EVM 中所用变压器的可用性问题。 因此、SR 无需额外绕组即可采用解决方案。

EVM 电路中的整流器 在初级侧打开之前似乎已经打开 ,因此-在变压器能量已经耗尽后-强制极性反转,然后从负电流开始,该负电流是从增加的( di/dt )电流反转在次级侧。 是这样吗? 这样、CCM 在低负载时也有效、并且输出电压从零到满载稳定。

在 UCC24612情况下、通常根据数据表以-9mV 的阈值电压向正方向流动时、整流器开关会关闭。 这种情况在次级绕组电压下降后立即发生、恰好在变压器能量耗尽时发生。 没有"固有"CCM、只有更低损耗的优势。

我担心必须通过拉动来禁用活动的 CP 控制 PSRS 引脚连接到 TPS23731的 GND。 但是、PSR 的精度下降到大约3%是可以接受的。

但是,任何提示或评论都是感激的。

  • 请注意,本文内容源自机器翻译,可能存在语法或其它翻译错误,仅供参考。如需获取准确内容,请参阅链接中的英语原文或自行翻译。

    您好 Rob、

    感谢您联系我们!

    UCC24612是一款理想二极管控制器、因此从理论上讲、您应该在轻负载下具有 DCM 并会看到 LC 谐振。

    是、 由于  UCC24612 + FET 是理想的二极管、而不是同步 FET、因此 PSRS 仍应连接到 RTN。 然后、CP 引脚中的 FET 将保持关断、并 在 PSR 中进行体二极管导通。

    此外、C108可能需要并联一个3.3k 电阻器来为电容放电以进行调节。  

    希望以上信息能有所帮助。

    此致、

    DIAN

    此致、

    DIAN

  • 请注意,本文内容源自机器翻译,可能存在语法或其它翻译错误,仅供参考。如需获取准确内容,请参阅链接中的英语原文或自行翻译。

    嗯… 理想二极管控制器。 我再看一下数据表。 标题显示:

    UCC24612高频同步整流器控制器

    只有实现方案被归类为"接近理想二极管仿真"。 因此、这很可能会引起混淆。

    实际上、我认为对 TPS23731数据表(第8.3.6.3节)中"独特方法"的描述有点差。 我认为 CP 操作无法抑制初级绕组或辅助绕组正斜率上的任何过冲。 就在此时、辅助绕组开始承载电流、因为初级已关断、这里也存在过冲。 它不能被打开 CP 的任何死区时间抑制、因为它内部是 NMOSfet。 只有当它是晶体管时、这才有可能实现。 但文本表明该功能与 CP 引脚相关。

    实际上、唯一合理减少过冲的机制是绕组和电容器之间的串联电阻(其中整流二极管不在电流环路电路的这一部分、而是在绕组的下侧)。 但这(最终与并联扼流圈结合)是 PSR 的常用技术。 CP 的唯一优势是、它有助于利用完整的初级关断时间间隔通过其电阻器为电容器充电(EVM 时间常数3.3u x 3.9欧姆= 12us)。 但我想说的是、仅次级侧一个完整的(初级关断时间)就会产生这种影响。 如果只有 CP-MOSFET 的二极管可以运行、

    BTW:数据表未说明 CP-MOSFET 在主 MOSFET 关断期间导通。

    当我考虑与 TPS23731相关的其他帖子时、其他设计人员也希望在变压器上没有额外绕组的解决方案。 如果应用手册能够更深入地了解具体运行细节、并提供没有相应绕组的解决方案、TI 将坚持其备受推崇的传统。 这就是我缺少的。 EVM 用户指南不能替代。

  • 请注意,本文内容源自机器翻译,可能存在语法或其它翻译错误,仅供参考。如需获取准确内容,请参阅链接中的英语原文或自行翻译。

    您好 Rob、

    感谢您的答复。

    我不是  UCC24612的专家。 当体二极管正向偏置时、它似乎只是导通 FET。   仅 当体二极管为正向偏置时、由栅极驱动器控制的二极管或 FET 才会导通 DCM。 在 DCM 下、当初级侧的 MOSFET 关断时、CP 的 MOSFET 无法在中断期间导通、因为这可能会使反馈电容器放电。  PSR 同步 MOSFET 没有 DCM。 耦合电感的电流可以使用 PSR SYNC MOSFET 进行反向。 只要 Pri 的 MOSFET 关闭、就可以打开 CP 的 MOSFET。

    您是对的、需要过滤和抑制过冲和噪声、因此在 TPS23731EVM 示例中有 R16、C40、R41。


    此致、

    DIAN

  • 请注意,本文内容源自机器翻译,可能存在语法或其它翻译错误,仅供参考。如需获取准确内容,请参阅链接中的英语原文或自行翻译。
    在 DCM 下、当初级侧 MOSFET 关闭时、无法在中断期间打开 CP 的 MOSFET、因为这会使反馈电容器放电。

    这不正确。 CP 的 MOSFET 在主初级 MOSFET 关断期间导通、实际上您将看到 AUX 上的电压缓慢下降(远超低 MHz 范围内的典型反激振铃)。 首先,在二次接近理想的节点的背景下,我认为它是一个功能(这将构成一个有用的功能,在主电源插座 SMPS -受传导 EMI 法规的约束)。 至少可以将此类行为作为功能实现... 它的行为将产生与非固定频率 PWM 环境中所谓的谷底开关几乎相同的开关损耗降低效果。

    实际上、检测到真正同步的 SR 上的电流反转(在低负载下)会在大部分初级关断时间内使辅助电压保持直立。

    您是对的、需要过滤过冲和噪音

    但是(正如我最初所指出的)、正是这是"广播"、因为此器件不需要:

    与次级侧同步整流(PSRS 打开)结合使用时、TPS23731的无光耦操作是通过独特的方法实现的、主要采用主动方法 正在取消 (通过使用 CP 输出) 前沿电压过冲 (使反馈电容器达到峰值电荷)、由变压器绕组产生。

    这正是我困惑的一部分、因为我的示波器测量结果仍在绕组上显示峰值(当然不在电容器上)。 根据这种描述、我预计 AUX 绕组的 CP 引脚侧会出现负过冲、而不是绕组电阻器侧会出现正过冲。 在后一种情况下、脉冲只会被抑制(但仍会对电容器上的电压产生位影响)。 根据数据表的文本、我花了大量时间详细阐述工作原理。 在第8.3.6.3节中进行审阅并改进后可以避免的时间。

    数据表代表2020年的初始状态。 我想说: 现在是时候准备数据表的改进版本了!

  • 请注意,本文内容源自机器翻译,可能存在语法或其它翻译错误,仅供参考。如需获取准确内容,请参阅链接中的英语原文或自行翻译。

    您好 Rob、

    感谢您的答复。

    [引述 userid="73112" url="~/support/power-management-group/power-management/f/power-management-forum/1495823/using-psr-control-using-aux-winding-and-synchronous-rectification-seems-to-suffer-of-increasing-output-voltage-on-low-loads/5754938 #5754938"]
    在 DCM 下、当初级侧的 MOSFET 关断时、CP 的 MOSFET 无法在中断期间导通、因为这可能会使反馈电容器放电。

    这不正确。 CP 的 MOSFET 在主初级 MOSFET 关断期间导通、实际上您将看到 AUX 上的电压缓慢下降(远超低 MHz 范围内的典型反激振铃)。 首先,在二次接近理想的节点的背景下,我认为它是一个功能(这将构成一个有用的功能,在主电源插座 SMPS -受传导 EMI 法规的约束)。 至少可以将此类行为作为功能实现... 它的行为将产生与非固定频率 PWM 环境中所谓的谷底开关几乎相同的开关损耗降低效果。

    [/报价]

    这取决于 PSRS 引脚配置:

    -当使用同步 FET (非理想二极管 FET )时, PSRS 应设置为开路: CP FET 可能会打开以实现 PSR 的需求,

    -在其他情况下,PSRS 应该绑定到 RTN :CP FET 将关闭,CP FET 体二极管是单向导通的。

    [引述 userid="73112" url="~/support/power-management-group/power-management/f/power-management-forum/1495823/using-psr-control-using-aux-winding-and-synchronous-rectification-seems-to-suffer-of-increasing-output-voltage-on-low-loads/5754938 #5754938"]

    但是(正如我最初所指出的)、正是这是"广播"、因为此器件不需要:

    与次级侧同步整流(PSRS 打开)结合使用时、TPS23731的无光耦操作是通过独特的方法实现的、主要采用主动方法 正在取消 (通过使用 CP 输出) 前沿电压过冲 (使反馈电容器达到峰值电荷)、由变压器绕组产生。

    这正是我困惑的一部分、因为我的示波器测量结果仍在绕组上显示峰值(当然不在电容器上)。 根据这种描述、我预计 AUX 绕组的 CP 引脚侧会出现负过冲、而不是绕组电阻器侧会出现正过冲。 在后一种情况下、脉冲只会被抑制(但仍会对电容器上的电压产生位影响)。 根据数据表的文本、我花了大量时间详细阐述工作原理。 在第8.3.6.3节中进行审阅并改进后可以避免的时间。

    [/报价]

    如果您仍然有电压过冲、并且在4.7uF C108电容器上的波形更好、这是误差放大器执行 PSR 的基准电压。

    此致、

    DIAN