工具/软件:
您好团队
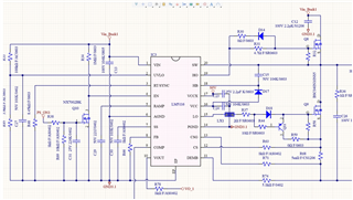
以下 LM5116电路、Vin=50V、Vo=3.3V、L=4.7uH、Cout=150uH、VCCX=12V、在 Vin 就绪、μ s 后启用器件、但客户发现 LM5116将同时输出高侧和低侧驱动器信号、从而导致击穿、μ H、LM5116也会损坏。
CH2低侧驱动器信号、CH4高侧驱动器信号、CH1 EN 引脚、CH3 COMP 引脚
您能否帮助确认我们的器件是否出现相同的行为? 为什么会发生这种情况?如何解决这一问题?


This thread has been locked.
If you have a related question, please click the "Ask a related question" button in the top right corner. The newly created question will be automatically linked to this question.
工具/软件:
您好团队
以下 LM5116电路、Vin=50V、Vo=3.3V、L=4.7uH、Cout=150uH、VCCX=12V、在 Vin 就绪、μ s 后启用器件、但客户发现 LM5116将同时输出高侧和低侧驱动器信号、从而导致击穿、μ H、LM5116也会损坏。
CH2低侧驱动器信号、CH4高侧驱动器信号、CH1 EN 引脚、CH3 COMP 引脚
您能否帮助确认我们的器件是否出现相同的行为? 为什么会发生这种情况?如何解决这一问题?

