请注意,本文内容源自机器翻译,可能存在语法或其它翻译错误,仅供参考。如需获取准确内容,请参阅链接中的英语原文或自行翻译。
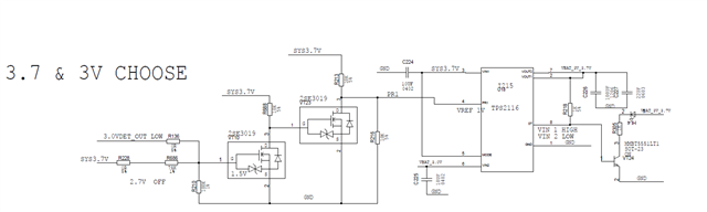
器件型号:TPS2116 主题中讨论的其他器件: TPS2121
工具/软件:
尊敬的专家:
我们使用 TPS2116按如下方式设计、使用自动模式、优先考虑 VIN 1引脚干电池的3.0V 电源、然后是 VIN 2引脚锂电池的3.7V 电源、但我们发现了一个问题、当两种电池都连接(有3.7V 锂电池和3.0V 干电池、当前3.0V 干电池重新供电、 但是、当拔下单个电池时、系统将断电、无法快速切换到3.7V 锂电池电源)、请帮助查看、TPS2116应该能够满足这一需求。 (拔下其中一根电力、不能断电、另一个电源很快供电、请参阅能满足的规格)、然后帮助查看有关 TPS2116设计的电路是否存在问题? 谢谢、原理图如下:

