工具/软件:
您好、
我们目前正在评估使用 LMR54410FDBVR 的直流/直流电路、以便从20V 输入生成12V 输出。 
但是、在测试过程中、出现了以下问题:
-
IC 会发出可闻噪声、然后调节损耗、最终观察到烟雾。
-
在发生故障之前、输出电压不稳定、FB 引脚电压保持在0.8V 以下。
该电路基于应用图和数据表的表8-1以及 LMR54410EVM 原理图。
我们希望确认收到客户的以下技术问题:
[Q1]
反馈电阻对(R1/R2)设置为30kΩ/ 2.2kΩ、约为表8-1中建议值的1/10 (例如309kΩ/ 22.1kΩ)。
这个低电阻值是否会导致流入 FB 引脚的电流过大、从而导致不稳定或出现故障? 
[Q2]
我们使用了33μH 电感器作为 L1。 在 VIN = 20V 且 IOUT≈50mA 的条件下、该电感是否会过高、从而导致不良的开关行为或峰值电流应力?
[Q3]
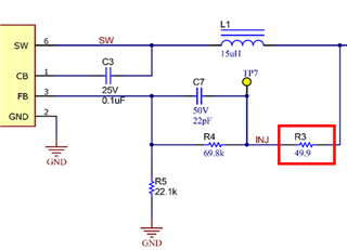
在 EVM 中、在 FB 引脚和下部反馈电阻器之间放置一个49.9Ω 电阻器。
如果省略该电阻器、会不会使电路对开关噪声更加敏感、从而容易导致运行不稳定? 
[Q4]
如果您有任何其他问题、请发表评论。
谢谢、
Conor