请注意,本文内容源自机器翻译,可能存在语法或其它翻译错误,仅供参考。如需获取准确内容,请参阅链接中的英语原文或自行翻译。
器件型号:TPS7B69 Thread 中讨论的其他器件:LDC1612、 MSPM0C1104
工具/软件:
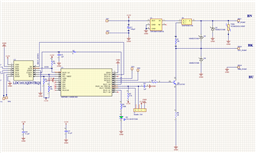
你好。 我是韩国的 TI 器件用户。 我联系您是因为我遇到的问题与标题相同。
我使用 LDC1612和 MSPM0C1104的传感器具有24V 电源。 我尝试使用 LDO TPS7B6933为 LDC 和 MCU 输入3.3V 电压、但 LDO 的输出固定为2.6V。 因此、我无法将固件上传到 MCU。 请告诉我问题是什么。
此致。