工具/软件:
您好团队
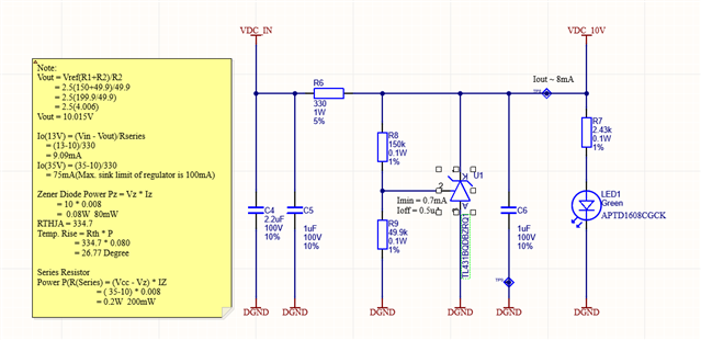
在我们的其中一个设计中、我们使用了 TL431BQDBZRQ1并联稳压器
我们需要在输入电压范围(13V 至35V)内生成10V 电压
请查找随附的文档以供审核。
问题1:您能否按照注释中的豪宅检查并确认 R6串联电阻的功率计算是否正确? 所选 R6串联电阻器的功率(1W)足以满足所需的运行要求?

This thread has been locked.
If you have a related question, please click the "Ask a related question" button in the top right corner. The newly created question will be automatically linked to this question.
尊敬的 Denish:
感谢您的提问!
TL431的功耗为:
PZ_max = Vz * Iz = 10V * 0.075A = 0.75W
在空载条件下、所有电流都流经 TL431的阴极时即为这种情况。
负载电流是否预计为8mA?
如果是、则电阻器 R6上的功率耗散如下:
P_R = I_R * V_R = 75.7mA *(35V-10V)= 1.9W
此外、请在下面找到输出电容器稳定性图并调整 C6、使其处于 VKA = 10V 时的稳定区域、如您的应用所示:

我希望这对您有所帮助!
此致、
Andrew Li
您好、Andrew、
是的、Iout = 8mA
说着,我就朝厨房走去
串联电阻
功率 P (R (Series)=(Vcc-Vz)* Iz
=(35-10)* 0.008
= 0.2W = 200mW
还可以吗?
为了获得更安全的裕度、我们将 C5和 C6 1Uf 电容器替换为2.2uF 电容器、并移除了 C4
这对于我们的设计来说是合适的吗?
请确认以上两点
谢谢、
Denish Limbachiya
尊敬的 Denish:
感谢您的更新。
1.
对于串联电阻(R6)的功率、应考虑最大电流情况。 当 VDC_IN = 35V 时、流经电阻器的电流为 I_R =(35V - 10V)/330 Ω= 75.7mA。
因此、P_R = I_R * V_R = 75.7mA *(35V-10V)= 1.9W
尽管负载可能只消耗8mA、但其余电流将通过 TL431分流。 电阻器 R6将使所有这些电流都流经它。
2.
电容值对我来说很合适。
此致、
Andrew Li