请注意,本文内容源自机器翻译,可能存在语法或其它翻译错误,仅供参考。如需获取准确内容,请参阅链接中的英语原文或自行翻译。
器件型号:LM25019 主题中讨论的其他器件:LM25017
工具/软件:
大家好。
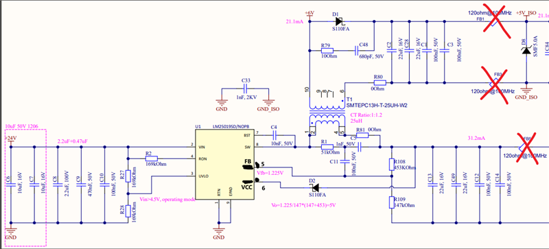
我的工程使用 LM25019SD/NOPB。 原理图如下所示。 如果上电后后后端无负载功耗(移除 FB1、FB3和 FB5)、则芯片输入电压为24V、工作电流为19mA。 如果电流过大、是否有办法调整芯片功耗并减少电路?

谢谢、
常春藤
This thread has been locked.
If you have a related question, please click the "Ask a related question" button in the top right corner. The newly created question will be automatically linked to this question.