工具/软件:
您好团队:
我正在为1V1、1V8和1V25使用 TPS62A02A IC (0.6V 至 Vin (Vin = 3.3V)的可调输出电压)。 我正在尝试测量2A 最大负载下的稳定性。
对于1V25、25°C、-40°C、85°C、最大负载= 2A:降压输出正常工作。
但对于1V1和1V8、25°C、-40°C 和85°C、最大负载= 2A、降压输出关闭。 (可承受的最大电流仅为1.4A)
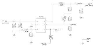
下面是1V25和1V1-1V8块之间的布局比较:
原理图:
1V8

1V1.

1V25

布局:

在数据表中给出了这句话。 如果是这样、为什么我获得了1V25 IC 的输出电压、而不是1V8和1V1的输出电压? 您能否分享 EVM 测量的结果?

另外、在 EVM 用户指南中、还显示了输出和输入上应该有足够的空间、但在我们的设计中并未遵循这一要求、这可能是个问题吗?

请提供指南。




