This thread has been locked.

If you have a related question, please click the "Ask a related question" button in the top right corner. The newly created question will be automatically linked to this question.

[参考译文] LM5050-1:100V 或更高电压 Oring 控制器

Guru**** 2470930 points
Other Parts Discussed in Thread: LM5050-1

请注意,本文内容源自机器翻译,可能存在语法或其它翻译错误,仅供参考。如需获取准确内容,请参阅链接中的英语原文或自行翻译。

https://e2e.ti.com/support/power-management-group/power-management/f/power-management-forum/1512590/lm5050-1-100v-or-higher-voltage-oring-controllers

器件型号:LM5050-1

工具/软件:

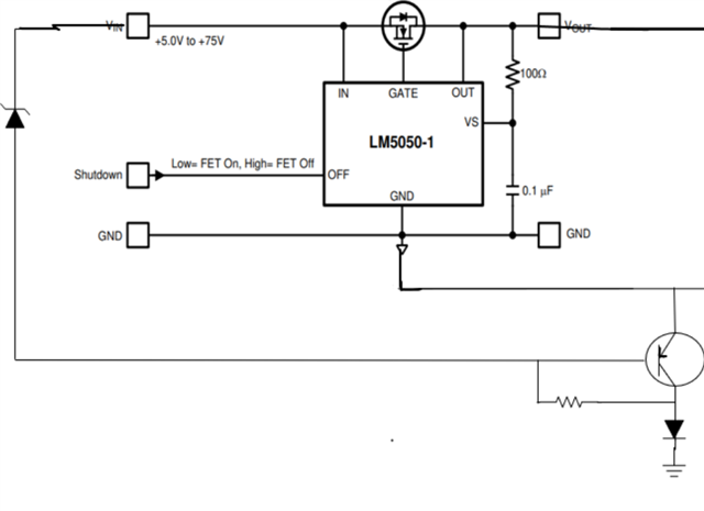
您好、TI 工程师。 我正在寻找一个用于100V500A DC 系统所需的 Oring 控制器。 浏览 TI 的 Oring 控制器时、我发现最大电压仅支持75V 应用。 对于我的100V 或更高电压系统、您有什么建议吗? 是否有办法通过添加隔离式电源使 TI 的 Oring 控制在浮动接地基准下运行?
祝你~

  • 请注意,本文内容源自机器翻译,可能存在语法或其它翻译错误,仅供参考。如需获取准确内容,请参阅链接中的英语原文或自行翻译。

    尊敬的 YCH_CHN:

    通过此更改、您可以使 LM5050-1在100V 电压下工作。

    此致、

    Shiven Dhir

  • 请注意,本文内容源自机器翻译,可能存在语法或其它翻译错误,仅供参考。如需获取准确内容,请参阅链接中的英语原文或自行翻译。

    感谢您的电路、我还有三个问题:
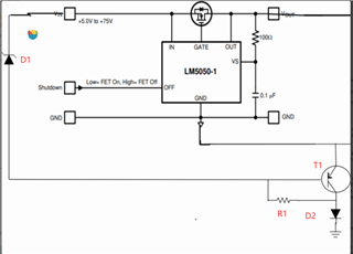
    ①什么是稳压器二极管电压是合适的,多少是以下二极管电压.
    ②此电路似乎在100V 下工作、如果我的输出电压在0V 至100V 之间变化、此电路是否可以继续适用。
    ③如果我的输出电压介于0V-600V 之间该怎么办?

    祝你~

  • 请注意,本文内容源自机器翻译,可能存在语法或其它翻译错误,仅供参考。如需获取准确内容,请参阅链接中的英语原文或自行翻译。

    1.你能标记你所说的组件吗?

    2.工作正常。 只有在设定阈值后、接地才会悬空、然后接地才会照常工作。

    3、我们无法使用此控制器,也没有任何可以在该范围内使用的控制器。

    此致、

    Shiven Dhir

  • 请注意,本文内容源自机器翻译,可能存在语法或其它翻译错误,仅供参考。如需获取准确内容,请参阅链接中的英语原文或自行翻译。

    ①齐纳二极管 D1的电压是多少、  D2的击穿电压是多少、或图中标记的四个器件的电压是多少、您是否有任何特定的型号可推荐使用。
    ②我的电路是0-100V、而不是5-100V。 我是否需要提供额外的隔离式电源以及如何连接电路。
    ③此电路可工作的最高电压是多少?

  • 请注意,本文内容源自机器翻译,可能存在语法或其它翻译错误,仅供参考。如需获取准确内容,请参阅链接中的英语原文或自行翻译。

    您好、

    可以使用65V PNP、100V 肖特基、62V 齐纳二极管。

    2.是的,你将需要一个外部电源来保持 VS 高电平。

    3、电路可在保持75V 的 IN-GND 额定值的情况下工作。

    您还可以借助 TI.com 中的 SPICE 模型对设计进行仿真

    此致、

    Shiven Dhir

  • 请注意,本文内容源自机器翻译,可能存在语法或其它翻译错误,仅供参考。如需获取准确内容,请参阅链接中的英语原文或自行翻译。

    非常感谢