This thread has been locked.

If you have a related question, please click the "Ask a related question" button in the top right corner. The newly created question will be automatically linked to this question.

[参考译文] TPS61379-Q1:Vcc 引脚上的电压摆幅?

Guru**** 2395935 points


请注意,本文内容源自机器翻译,可能存在语法或其它翻译错误,仅供参考。如需获取准确内容,请参阅链接中的英语原文或自行翻译。

https://e2e.ti.com/support/power-management-group/power-management/f/power-management-forum/1521239/tps61379-q1-voltage-swing-on-the-vcc-pin

器件型号:TPS61379-Q1

工具/软件:

我尝试选择绕过 TPS61379 Vcc 引脚的电容器。  

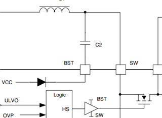
我为自举电容器选择了220nF。  数据表中的应用说明 Vcc 电容器的电容需要至少是自举电容器电容的10倍。  在本例中、这表明 Vcc 电容器为2.2uF。

我正在尝试确定是否可以使 Vcc 电容器成为0402器件。  但在我看来、Vcc 引脚上的电压可能远高于 IC 的输入电压。  我认为自举电容会将 Vcc 泵升至 VIN 以上、对吗?

当 VIN 大致等于充满电的锂离子电池的电压(~3.8V)时、Vcc 上的预期最大电压是多少?  我的输出电压预计为5.2VDC。

我是否可以将自举电容器选择为100nF 而不是220nF?  这将更容易找到采用0402封装的 Vcc 电容器。

来自美国印第安纳波利斯。

  • 请注意,本文内容源自机器翻译,可能存在语法或其它翻译错误,仅供参考。如需获取准确内容,请参阅链接中的英语原文或自行翻译。

    您好、 James:

    工程师不在办公室。 请在 周二之前收到回复。

    此致、

    Stefan

  • 请注意,本文内容源自机器翻译,可能存在语法或其它翻译错误,仅供参考。如需获取准确内容,请参阅链接中的英语原文或自行翻译。

    您好、 James:

    工程师不在办公室。 请在 周二之前收到回复。

    此致、

    Stefan

  • 请注意,本文内容源自机器翻译,可能存在语法或其它翻译错误,仅供参考。如需获取准确内容,请参阅链接中的英语原文或自行翻译。

    您好、James:

    感谢您的联系。

    我认为自举电容将 Vcc 泵升至高于 VIN、正确吗?

    否、 自举电容器是上部 MOS 的驱动器电压、它从 VCC 获取电压。

    因此、它需要比 VCC 小10倍。

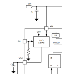
    Vcc 电压由 Vin 和 Vout 中的较高者进行调节、其目标电压为4.8V。

    在本例中、VCC 的预期电压为4.8V、因为 Vout 为5.2V。

    可以在 BOOT 处选择100nF、在 VCC 处选择1uF。

    此致、

    Fergus

  • 请注意,本文内容源自机器翻译,可能存在语法或其它翻译错误,仅供参考。如需获取准确内容,请参阅链接中的英语原文或自行翻译。

    感谢您的答复、Fergus。  如果我能鹦鹉回到你所写的解释:

    1. VCC 输出不是(我想的)用于完全增强强上拉 MOS 晶体管通道的超级升压输出电压。  该自举功能主要不与 VCC 引脚相关、而是 VCC 引脚提供一个稳压电压"基座"、自举电容器在开关周期内置于该基座上。

    由于 VCC 电源轨用作自举的充电基座、因此自举电容器和 VCC 电容器的电容是相互关联的。  VCC 电容器的值需要至少为自举电容器值的10倍、以免自举过程在开关期间导致 VCC 电源轨出现向下偏移。

    此外、100nF 和1uF 分别是自举电容器和 VCC 电容器的可接受值。

    2. VCC 引脚可接入芯片不同位置使用的内部+4.8VDC 电源轨。  除了为 IC 的电源正常功能提供上拉电压外、TI 大部分并不打算让 VCC 引脚由外部应用电路加载。  

    但是、我在数据表中注意到适用于 Vout=9V 运行的6mA 输出电流规格、因此可能我在"无外部使用"这一问题上有误、并且允许外部电路对 VCC 引脚进行一些负载。

    3、 驱动 VCC 输出引脚的内部线性稳压器由以下两个电压中的较大者供电:(1) VIN 和(2) OUT。

    感谢您的回答。

    Jim Olson
    科迪特桑德有限责任公司
    美国印第安纳波利斯


  • 请注意,本文内容源自机器翻译,可能存在语法或其它翻译错误,仅供参考。如需获取准确内容,请参阅链接中的英语原文或自行翻译。

    您好、Jim、

    您的描述几乎是正确的。

    1.在低侧开关导通期间、VCC 电压通过二极管为自举电容器充电、而当低侧开关关断时、自举电容器为上部开关提供栅极驱动器。

    2. 6mA 是内部 LDO 的最大输出功率、通常建议限制3mA 内的外部负载电流。

    3、完全正确。

    此致、

    Fergus