This thread has been locked.

If you have a related question, please click the "Ask a related question" button in the top right corner. The newly created question will be automatically linked to this question.

[参考译文] LM60430-Q1:COUT 查询

Guru**** 2513185 points


请注意,本文内容源自机器翻译,可能存在语法或其它翻译错误,仅供参考。如需获取准确内容,请参阅链接中的英语原文或自行翻译。

https://e2e.ti.com/support/power-management-group/power-management/f/power-management-forum/1520306/lm60430-q1-cout-inquiry

器件型号:LM60430-Q1

工具/软件:

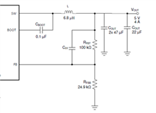
根据最大电流4A、Cout 位于数据表上(L:6.8uH、20.8 mΩ Cout:2 x 47 μF + 22 μF)。


我们的设计旨在使用高达最大电流300mA (L:10uH、276mΩ Cout:2 x 22 μF)、我们需要确保没有问题。

  • 请注意,本文内容源自机器翻译,可能存在语法或其它翻译错误,仅供参考。如需获取准确内容,请参阅链接中的英语原文或自行翻译。

    嗨、Minkyu、

    这似乎是一个重复的帖子从这个帖子: e2e.ti.com/.../lm60430-q1-vout-inquiry

    我这边也有同样的回应:你能提供更多关于 VIN 和 VOUT 的信息,以便更好地理解吗? 如果您有该应用的原理图、还请分享一个原理图。

    谢谢、

    Dino