This thread has been locked.

If you have a related question, please click the "Ask a related question" button in the top right corner. The newly created question will be automatically linked to this question.

[参考译文] LMG2100EVM-097:在两个电压之间切换

Guru**** 2508835 points
Other Parts Discussed in Thread: LMG2100R026

请注意,本文内容源自机器翻译,可能存在语法或其它翻译错误,仅供参考。如需获取准确内容,请参阅链接中的英语原文或自行翻译。

https://e2e.ti.com/support/power-management-group/power-management/f/power-management-forum/1518274/lmg2100evm-097-switching-between-two-voltages

器件型号:LMG2100EVM-097
主题:LMG2100R026中讨论的其他器件

工具/软件:

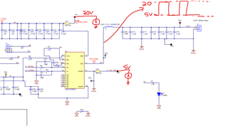
我想在输出端的两个电压之间切换、例如5V 和20V。 如果我移除 EVM 上的 R10 (将 PGND 连接到 GND 的电阻器)、是否可以这样做?

  • 请注意,本文内容源自机器翻译,可能存在语法或其它翻译错误,仅供参考。如需获取准确内容,请参阅链接中的英语原文或自行翻译。

    嘿、Matt、

    感谢您与我们联系并使用我们的 EVM。

    您能否确认一个快速的问题:通过在输出端的5V 和20V 之间切换、意味着开关节点(半桥的输出)将在5V 和20V 之间切换?

    如果是、那么您肯定可以在输出5V 和20V 之间切换。进行此操作时、我们不需要移除 R10 (0欧姆电阻器)。  我们将 R10保留在 EVM 上、仅用于测试和调试。

    GND (信号接地)和 PGND (电源接地)都将在 LMG2100R026器件内部连接、如 LMG2100R026数据表图片所示。

    此致、

    Rohan

  • 请注意,本文内容源自机器翻译,可能存在语法或其它翻译错误,仅供参考。如需获取准确内容,请参阅链接中的英语原文或自行翻译。

    尊敬的 Rohan:

    你的理解是正确的。 我希望开关节点在5V 和20V 之间切换。 感谢您确认我不必移除 R10。  

    当将 PGND 电压提升至5V、从而通过  LMG2100R026内部连接 GND 时、我是否还需要将输入逻辑电平转换为5V?  

    谢谢、

    马特

  • 请注意,本文内容源自机器翻译,可能存在语法或其它翻译错误,仅供参考。如需获取准确内容,请参阅链接中的英语原文或自行翻译。

    嘿、Matt、

    不可以、当我们在内部将 PGND 和 GND 拉至5V 时、我们不需要将输入逻辑信号转换为5V、因为所有输入逻辑信号(如 HI、LI、VCC 等)都已经以 GND (AGND)为基准、如下所示。

    此致、

    Rohan

  • 请注意,本文内容源自机器翻译,可能存在语法或其它翻译错误,仅供参考。如需获取准确内容,请参阅链接中的英语原文或自行翻译。

    Rohan,

    再次感谢您的澄清。 我的最后一个问题... 要使开关节点在20V 和5V 之间切换、我是否应该将 TP1偏置为20V、将 TP7偏置为5V? 我知道电感器和负载电容将对开关波形进行滤波、然后将它们删除。  


  • 请注意,本文内容源自机器翻译,可能存在语法或其它翻译错误,仅供参考。如需获取准确内容,请参阅链接中的英语原文或自行翻译。

    嘿、Matt、

    是的、您对电感器和负载电容很熟悉、它们将过滤掉开关、并且只会提供恒定的直流输出电压。 我们应该删除这些。

    此外、对于偏置、我建议使用输入连接器 J1来实现它、这样将电源线插入连接器而不是在测试点进行连接相对容易。

    上部端子1是 Vin 网络、连接到20V、端子2下方是 PGND 网络、将其连接到5V 电源。

    此致、

    Rohan

  • 请注意,本文内容源自机器翻译,可能存在语法或其它翻译错误,仅供参考。如需获取准确内容,请参阅链接中的英语原文或自行翻译。

    可以。 再次感谢 Rohan 的帮助!

  • 请注意,本文内容源自机器翻译,可能存在语法或其它翻译错误,仅供参考。如需获取准确内容,请参阅链接中的英语原文或自行翻译。

    嘿、Matt、这不是一个问题、与您互动很好。