Other Parts Discussed in Thread: LM5060
请注意,本文内容源自机器翻译,可能存在语法或其它翻译错误,仅供参考。如需获取准确内容,请参阅链接中的英语原文或自行翻译。
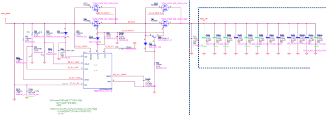
器件型号:LM5060工具/软件:
尊敬的团队:
请帮助查看 LM5060 原理图、谢谢。
Vin 9~36V、Vout 19V 14A

e2e.ti.com/.../0285.LM5060-Design_5F00_Calculator_5F00_REV_5F00_C.xlsx
This thread has been locked.
If you have a related question, please click the "Ask a related question" button in the top right corner. The newly created question will be automatically linked to this question.
Other Parts Discussed in Thread: LM5060
工具/软件:
尊敬的团队:
请帮助查看 LM5060 原理图、谢谢。
Vin 9~36V、Vout 19V 14A

e2e.ti.com/.../0285.LM5060-Design_5F00_Calculator_5F00_REV_5F00_C.xlsx