Other Parts Discussed in Thread: BQ41Z90
工具/软件:
-
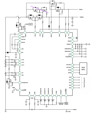
BQ41Z90 公开 SWDIO 接口。 最终用户是否可以添加自己的代码、例如进入 SHELF 模式前的特定程序、或者仅用于生产编程目的?
-
PLSR 输出可以做什么? 在限制存储模式之前、是否可以将此输出用作 PACK 放电? 如果未使用 2 周放电至 60%、则进入 SHELF 模式?
-
PLSR 是否支持独立于主机器件自放电至 30% SOC IATA 危险品法规 (DGR)? UN 3481?
-
是否可以使用电芯平衡输出来对电池进行放电? 让我们假设 SoC 低至 60%、还是需要将耗散电阻连接到 PLSR 的外部 MOSFET?

-
应在何处连接第 5 个 LED? TRM 中提到了这个概念。 在数据表中找不到。
-
是否可以使用单触开关进行唤醒和 POWEROFF 以及货架存储?
-
以防无法选择用户代码。 如果 SCA0 和 SCK0 未连接、我是否可以使用 SDA0 和 SCL0 作为主主机通信的端口、并使用辅助 SDA1 SCL1 作为本地管理 MCU? 我想避免使用多主 I2C。