This thread has been locked.

If you have a related question, please click the "Ask a related question" button in the top right corner. The newly created question will be automatically linked to this question.

[参考译文] BQ25303J:充电电路的设计审查 — BQ25303JRTER

Guru**** 2455670 points
Other Parts Discussed in Thread: BQ25303J

请注意,本文内容源自机器翻译,可能存在语法或其它翻译错误,仅供参考。如需获取准确内容,请参阅链接中的英语原文或自行翻译。

https://e2e.ti.com/support/power-management-group/power-management/f/power-management-forum/1545416/bq25303j-design-review-of-charging-circuit--bq25303jrter

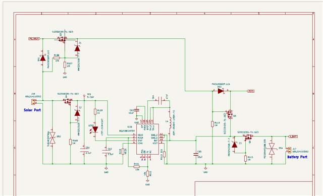
器件型号:BQ25303J


工具/软件:

尊敬的 Foram 会员

我设计了一个使用 BQ25303J 的充电电路。 请查看我的电路并分享您的反馈。

运行条件:

电源电压:通过太阳能电池板/USB 适配器提供 5V 电压

蓄电池电压 3.7 或 4.2 V

PD_VBUS 5V

谢谢。此致、

Neeraj

  • 请注意,本文内容源自机器翻译,可能存在语法或其它翻译错误,仅供参考。如需获取准确内容,请参阅链接中的英语原文或自行翻译。

    嗨、 Neeraj、

    不建议为充电器添加 Q5。 请仔细检查自定义电路是否根据需要工作。

    谢谢、

    Ning

  • 请注意,本文内容源自机器翻译,可能存在语法或其它翻译错误,仅供参考。如需获取准确内容,请参阅链接中的英语原文或自行翻译。

    尊敬的 Ning:

    感谢您的答复。 Q5 用于在 USB VBUS 和电池电源之间切换。 当太阳能电池板提供 5V 电压时、USB 电源将关闭。 我们使用移动电源提供 USB-VBUS 电源。

  • 请注意,本文内容源自机器翻译,可能存在语法或其它翻译错误,仅供参考。如需获取准确内容,请参阅链接中的英语原文或自行翻译。

    嗨、 Neeraj、

    可能还可以。 请仔细检查自定义电路是否根据需要工作。

    谢谢、

    Ning