主题中讨论的其他器件:TPS552882
工具/软件:
我想我可以用两个问题来概括我的困惑、然后我将在下面详细介绍一些内容。
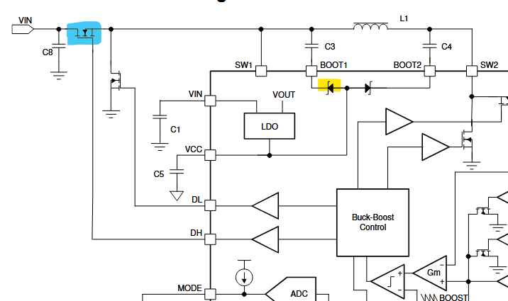
1) TPS552882 提供的保证最小栅极驱动电压 (V_DH - V_SW1) 是多少? (我想确保顶部降压 FET(下方的蓝色)完全导通)
2) Vin 和/或 Vout 上是否有确保第一个问题答案有效的最小值?

如果这有助于澄清我的困惑、我会解释我的想法。
顶部降压 FET 的栅极 由 BOOT1 驱动(损耗为 VDR1H_H)、该器件从 VCC(最低保证电压 5.0V)通过二极管损耗进行充电、该损耗在数据表中未指定正向电压(上面突出显示了黄色二极管)。 假设压降为 0.3V、驱动强度为 5V - 0.3V - 0.1V = 4.6V、这是许多 FET 的标称值高于 V_GSmin、但不会留下很大的裕度。 这就引出了我上面的第一个问题。
此外、第一段假设 VCC 电压为 5V。 在我看来、VCC 源自 LDO、而 LDO 又由 VIN 和 VOUT(如表 7-1 所述)较强的驱动、减去压降电压 (VCC_DO)。 短版本- VCC < max (VIN、VOUT)。 但 TPS552882 规定、可在低至 2.7V 的输入电压下运行、以提供 0.8V 的输出。 如果 VOUT = 0 且 VIN = 3.3V、启动时会发生什么情况? (或 max (VIN、VOUT)< 5V 的任意配置数量)。 在什么情况下有足够的电压来导通顶部蓝色 FET? (上述第二个问题)
谢谢!