This thread has been locked.

If you have a related question, please click the "Ask a related question" button in the top right corner. The newly created question will be automatically linked to this question.

[参考译文] UCC28910:电压斜升、但负载条件下无输出

Guru**** 2460850 points
Other Parts Discussed in Thread: UCC28910

请注意,本文内容源自机器翻译,可能存在语法或其它翻译错误,仅供参考。如需获取准确内容,请参阅链接中的英语原文或自行翻译。

https://e2e.ti.com/support/power-management-group/power-management/f/power-management-forum/1549052/ucc28910-voltage-ramping-but-no-output-with-load

器件型号:UCC28910


工具/软件:

您好 TI 支持团队:

我们已经使用设计了反激式转换器 UCC28910 、由供电 来自半桥 PFC 级的 390VDC 输入

当我们打开系统电源时:

  • 次级电压从 0V 斜升至 11.6V

  • 辅助绕组 (VDD) 从 0V 斜升至~5.6V 然后保持不变。

  • 不过、 将输出电压降低 、两个电压 急剧下降至 0V

我们是 未获得预期的 12V 输出 和的假设 辅助 VDD 上也没有稳定的 12V 电压 。 我们怀疑 IC 是多少 由于 VDD 不足、无法完全打开 或启动问题。 但我们不确定 最初上升然后在负载下崩溃的原因

我们使用了 与 TI 推荐的原理图和变压器相同

我们需要澄清以下方面:

1.我们如何使用示波器验证 UCC28910 的内部 MOSFET 是否正在进行开关?
由于没有栅极引脚、我们应该将探头放置在哪里以安全地观察开关波形?

2.如何使用示波器正确测量初级侧电压输入波形?
我们应该在变压器初级侧还是其他地方进行测量?

3.是否有任何建议的方法来使用外部直流电源来测试反激式转换器电路?

期待您的意见。

谢谢您、

注意  

Saif Shaikh

  • 请注意,本文内容源自机器翻译,可能存在语法或其它翻译错误,仅供参考。如需获取准确内容,请参阅链接中的英语原文或自行翻译。

    你好、赛义夫、

    我们将通过 EOD 重回。

    此致

    Dushyanth

  • 请注意,本文内容源自机器翻译,可能存在语法或其它翻译错误,仅供参考。如需获取准确内容,请参阅链接中的英语原文或自行翻译。

    你好、 赛义夫、

    您放置的负载是多少、从而使电压崩溃?

    此致

    Dushyanth

  • 请注意,本文内容源自机器翻译,可能存在语法或其它翻译错误,仅供参考。如需获取准确内容,请参阅链接中的英语原文或自行翻译。

    您好 

    我们使用了 100 Ω 负载对此进行测试。 反激式转换器旨在支持 1A 的负载。

  • 请注意,本文内容源自机器翻译,可能存在语法或其它翻译错误,仅供参考。如需获取准确内容,请参阅链接中的英语原文或自行翻译。

    您好

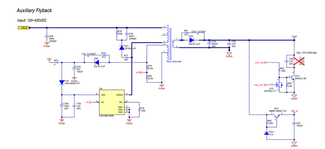
    在采用电流互感器设计的情况下、将 1000 Ω 电阻器放置在 R78 的位置。 1800 欧姆时、它达到 CC。计算表明您应该 能够加载到 900mA。  如果工作正常、请告诉我开关频率。

    此致

    Dushyanth SR

  • 请注意,本文内容源自机器翻译,可能存在语法或其它翻译错误,仅供参考。如需获取准确内容,请参阅链接中的英语原文或自行翻译。

    尊敬的 Dushyanth:

    我们将电阻器替换为 1k、并  在输出端添加了 10k R_PRELOAD。 打开我们的 PFC 电路(工作电压为 390V,如上螺纹所述)、它是我的变压器和 UCC28910 的输入 、刚刚发生喷溅。  



    我们如何对此进行故障排除? IC 刚爆破的原因可能是什么?  

    此致、
    赛义夫


  • 请注意,本文内容源自机器翻译,可能存在语法或其它翻译错误,仅供参考。如需获取准确内容,请参阅链接中的英语原文或自行翻译。

    你好、赛义夫、

     假设次级   绕组和辅助绕组数量相同、R79 应约为 57K、R80 应 26K。 它会尝试调节到较高的电压。 请修复这些问题、并尝试从 130V 输入端施加低电压、看看它是如何实现的。  R78 1000 Ω 应该工作。

    此致

    Dushyanth