This thread has been locked.

If you have a related question, please click the "Ask a related question" button in the top right corner. The newly created question will be automatically linked to this question.

[参考译文] BQ25175:移除电池后永久禁用/损坏充电

Guru**** 2503735 points


请注意,本文内容源自机器翻译,可能存在语法或其它翻译错误,仅供参考。如需获取准确内容,请参阅链接中的英语原文或自行翻译。

https://e2e.ti.com/support/power-management-group/power-management/f/power-management-forum/1551502/bq25175-charging-permanently-disabled-damaged-after-battery-removal

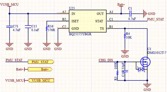
器件型号:BQ25175


工具/软件:

大家好、TI 最近有过系统正常运行的经验、对于 1S1P、1S2P 电池配置、我能以 3V 的电压快速充电。



但是、在测试期间、我在连接 USB 时断开了电池连接器。 此后、系统停止充电。 ISET 上为 0V、TS 上为 0V。 不管我做什么,它处于一个永久的失败状态。 您能帮助我了解发生了什么吗? 我最初认为这是一个简单的安全计时器故障、但是、现在 Im 认为、由于断开电池并保持 USB 连接、我可能会永久损坏内部电路。  

  • 请注意,本文内容源自机器翻译,可能存在语法或其它翻译错误,仅供参考。如需获取准确内容,请参阅链接中的英语原文或自行翻译。

    你好

    断开蓄电池不应损坏装置、输入额定电压为 30V、输出额定电压为 13V。  输入断电/上电应重新启动单元、同时将 TS 引脚拉至低电平、然后释放将使单元停止。

    TS 引脚是否仅连接到 R4 和 U1、没有 NTC 或连接到电池包?

    您看到这将是多个单位还是仅一个单位?

  • 请注意,本文内容源自机器翻译,可能存在语法或其它翻译错误,仅供参考。如需获取准确内容,请参阅链接中的英语原文或自行翻译。

    尊敬的 Bill、ts 由 10k Ω 电阻器下拉。 有一个 FET 强制其关断。 我尝试切换 TS、也没有工作。 感觉像是永久性损坏;这发生在 2-3 个单元上。 1 完全停止显示寿命迹象、另外两个仅充电至 3V 以上。

  • 请注意,本文内容源自机器翻译,可能存在语法或其它翻译错误,仅供参考。如需获取准确内容,请参阅链接中的英语原文或自行翻译。

    你好

    我正在这里设置一些测试、明天将更新您。

    输入电压为 5V、对吧?

    测试期间的电池电压为 3V?

    低于最大充电电压 4.35V 时出现问题?

  • 请注意,本文内容源自机器翻译,可能存在语法或其它翻译错误,仅供参考。如需获取准确内容,请参阅链接中的英语原文或自行翻译。

    测试设置:

    输入 5V USB。

    电池电压为 3V。

    测试 1、在充电期间拉出 USB。

    测试 2、在不打开任何电池的情况下插入 USB。

    结果:电池充电器永久损坏/充电行为发生变化

  • 请注意,本文内容源自机器翻译,可能存在语法或其它翻译错误,仅供参考。如需获取准确内容,请参阅链接中的英语原文或自行翻译。

    你好

    我已经在 EVM 的实验室中测试了这种情况、多次循环并且未看到失败。

    想了解有关系统的更多信息。  我们可以使用论坛的 PM 功能设置私人对话。  查找我的请求。