工具/软件:
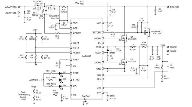
我已在多个其他电池组上使用此充电器为 3 节 3p 磷酸铁锂电池充电。 电路设计与如下所示的数据表非常相似:

似乎只有一个电池组出现此问题、但多次更换充电器 IC 尚未解决问题、因此如果您愿意提供任何帮助、我们将不胜感激。
问题是当插入适配器 (15V) 时、充电器 ACDRV 线路不会改变(数据表规定应改变 6V)。 它所在的电压刚好足以保持 Q2 栅极开路、从而允许小电流流经、并通过 Q3 将电源直接短接至电池包。 由于电源短路、SRN 和 VCC 之间的差值小于 0.5V、因此充电器保持睡眠状态、不会关闭 Q3 的栅极。 在良好的电池包上、ACDRV 线路按预期变化、并将在 15V(上拉)和 9V(栅极开路)之间切换、但在该电池包上、它只需要以大约 13V 的电压设置。 任何帮助都将是感激的,在这一点上,我只是纠结和困惑。 其他信息是、当我断开电池并让 SRN 拉至 GND 时、施加 15V 电压会允许正常启动、然后将电池添加回电路中时、充电器会像正常工作一样、因为 IC 退出睡眠状态。 (SRN 和 VCC 的差值大于 0.5V)
谢谢、