This thread has been locked.

If you have a related question, please click the "Ask a related question" button in the top right corner. The newly created question will be automatically linked to this question.

[参考译文] UCC33420-Q1:UCC33420-Q1

Guru**** 2477065 points
Other Parts Discussed in Thread: UCC33420-Q1, UCC33420

请注意,本文内容源自机器翻译,可能存在语法或其它翻译错误,仅供参考。如需获取准确内容,请参阅链接中的英语原文或自行翻译。

https://e2e.ti.com/support/power-management-group/power-management/f/power-management-forum/1554227/ucc33420-q1-ucc33420-q1

器件型号:UCC33420-Q1
主题中讨论的其他器件: UCC33420

工具/软件:

您好:

我下载了 SIMPLIS 模型 指定 UCC33420-Q1 并已尝试在中运行该应用程序 SIMPLIS 的免费试用版 。 但是、当我点击“Run"时“时、会显示错误 “解密失败“ 、并且不会继续进行仿真。

请确认:

  1. 该模型是否支持 SIMPLIS 的免费试用版 、或者它是否需要 完全许可版本

  2. 如果该模型受到限制、是否有办法使用 PSpice 或其他 TI 支持的仿真工具来验证 UCC33420-Q1 的功能?

感谢您的指导。

此致、

阿努斯里 T V

  • 请注意,本文内容源自机器翻译,可能存在语法或其它翻译错误,仅供参考。如需获取准确内容,请参阅链接中的英语原文或自行翻译。

    Anusree、

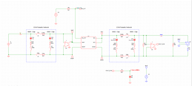
    我只需运行 UCC33420 的 SIMPLIS 模型就可以正常工作(请参阅原理图和波形)。 我不熟悉 SIMPLIS 许可证、但它正在 使用许可版本。

       

    谢谢你

  • 请注意,本文内容源自机器翻译,可能存在语法或其它翻译错误,仅供参考。如需获取准确内容,请参阅链接中的英语原文或自行翻译。

    您好:

    当我尝试使用提供的 SIMPLIS 模型文件进行仿真时、我收到一个错误显示 “解密失败“ 。 我已附上错误窗口的图像以供参考。 您能检查一下并告诉我如何解决此问题吗?

    提前感谢。

  • 请注意,本文内容源自机器翻译,可能存在语法或其它翻译错误,仅供参考。如需获取准确内容,请参阅链接中的英语原文或自行翻译。

    Anusree、

    不确定误差从何而来。 我建议重新安装 SIMPLIS。

    谢谢你