请注意,本文内容源自机器翻译,可能存在语法或其它翻译错误,仅供参考。如需获取准确内容,请参阅链接中的英语原文或自行翻译。
器件型号:BQ27427工具/软件:
您好、
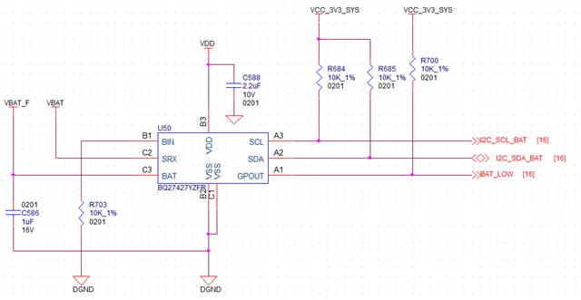
不同应用 BQ27427YZFR 电池电量计在我们的设计中按照附图。
VBAT_F = 4.35V 是电池输入、VBAT 连接到负载 、I2C 和 GPOUT 信号连接到处理器。 在我们的情况下、始终存在电池
请查看设计并提供反馈。

此致、
Kaliga
This thread has been locked.
If you have a related question, please click the "Ask a related question" button in the top right corner. The newly created question will be automatically linked to this question.
工具/软件:
您好、
不同应用 BQ27427YZFR 电池电量计在我们的设计中按照附图。
VBAT_F = 4.35V 是电池输入、VBAT 连接到负载 、I2C 和 GPOUT 信号连接到处理器。 在我们的情况下、始终存在电池
请查看设计并提供反馈。

此致、
Kaliga