主题: MSP430F2132 中讨论的其他器件
工具/软件:
您好、
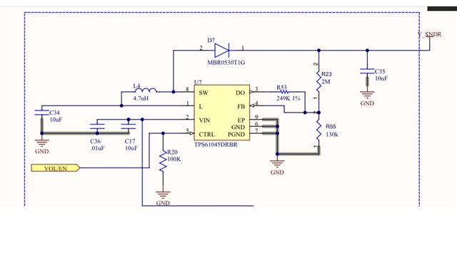
我正在使用由超级电容器 3.0-3.7V 供电的 TPS61045 将电源升压至 28V 直流。
这由 MSp430F2132 MCU 控制。
基本上、当 MCU 断电时、稳压器的输出变为零、但有电流从超级电容器流向 28.1mA 的稳压器!!
我通过一个 10 欧姆的电阻将 CTRL 线路硬接地、但电流仍然在运行、没有任何输出电压。
CTRL 引脚通过 100k 下拉至接地、并直接连接到 MCU 输出端口。
I 测量端口为 0 时的输入电流、电流为 28mA;当 I POWER 关断 MCU 时、稳压器的 VIN 始终连接到超级电容器、并始终消耗 28mA。
为了进行故障排除、我已将 CTRL 引脚硬连接到 GND、仍输入电流为 28mA
我更换了芯片、电流仍然一样
我在 CTRL 线路上放置一个串联电阻、然后将另一个 ENG 拉至硬 GND(仍有电流)
我通过移除输出二极管来断开负载、并且仍然存在电流流动
有人能解释一下这是如何实现负载断开的器件吗?
是否有人面临这个问题?
谢谢
Haider

