您好、
我对所附的设计有疑问。 由于 SPICE 模型存在问题、我无法对其进行仿真、但我认为您可以轻松解决我的问题。
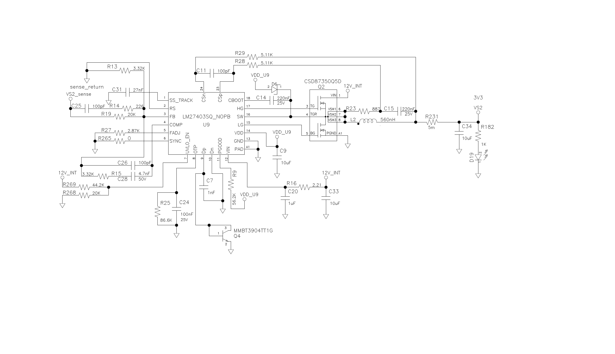
考虑以下情况:
VIN = 12V、L2(560nH、Rdcr = 3m Ω)、FSW = 1200kHz(R27 = 2.87k Ω)、Riset = 5110 Ω、并且 ICS = 9.9µA、过流 IOCP 应为 14.6A
但是、如果我认为 R231 = 5m Ω 是电感器的额外电阻(电感器电阻 L2 = 3m Ω+ 5m Ω)、则过流 IOCP 应为 4.14A
请提供这方面的信息。
如果第二个选项正确、将 Riset 更改为 20k Ω、则 IOCP 应为 22.54A(由于电源轨上升时功耗过大,因此应考虑增加)。
