This thread has been locked.

If you have a related question, please click the "Ask a related question" button in the top right corner. The newly created question will be automatically linked to this question.

[参考译文] TPS552892:电源故障

Guru**** 2614265 points


请注意,本文内容源自机器翻译,可能存在语法或其它翻译错误,仅供参考。如需获取准确内容,请参阅链接中的英语原文或自行翻译。

https://e2e.ti.com/support/power-management-group/power-management/f/power-management-forum/1580212/tps552892-power-supply-failure

器件型号:TPS552892


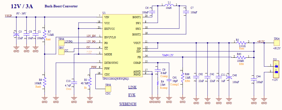
你好
使用电池 14.4V(最小 11V、最大 19V)提供的 TPS552892QWRYQRQ1 Vin 的 IM、需要 12V/3A 输出
我注意到负载下 12V 电压产生的纹波、有时 Vout 会降至 5V
我使用“WEBENCH “设计电路、但我认为自己选择了错误的元件。
请支持:

 

image.png

  • 请注意,本文内容源自机器翻译,可能存在语法或其它翻译错误,仅供参考。如需获取准确内容,请参阅链接中的英语原文或自行翻译。

    您好、

    原理图看起来正常。 请确保您的电源输入具有足够的电源电流能力。

    谢谢、

    Colin

  • 请注意,本文内容源自机器翻译,可能存在语法或其它翻译错误,仅供参考。如需获取准确内容,请参阅链接中的英语原文或自行翻译。

    此外、还需要检查 VIN、SW1、SW2、VOUT 波形。

  • 请注意,本文内容源自机器翻译,可能存在语法或其它翻译错误,仅供参考。如需获取准确内容,请参阅链接中的英语原文或自行翻译。

    我使用 5A 电流电源
    我尝试几个电压:5V 6V....  在 10.4V 时、电源开始工作、提供大约嘈杂的 5V 电压、几秒钟后提供 10V 至 12V 噪声型号的输出
    仅在输入电压为 17V 时、12V 才会稳定

  • 请注意,本文内容源自机器翻译,可能存在语法或其它翻译错误,仅供参考。如需获取准确内容,请参阅链接中的英语原文或自行翻译。

    11V 输入下的 VOUT

  • 请注意,本文内容源自机器翻译,可能存在语法或其它翻译错误,仅供参考。如需获取准确内容,请参阅链接中的英语原文或自行翻译。

    SW1 和 SW2 与 GND 相关
    VIN = 11V
    我使用 LED 作为负载

    VIN 和 VOUT

  • 请注意,本文内容源自机器翻译,可能存在语法或其它翻译错误,仅供参考。如需获取准确内容,请参阅链接中的英语原文或自行翻译。

    您好、

    能否移除 LED 负载以查看问题是否会消失。

    谢谢、

    Colin

  • 请注意,本文内容源自机器翻译,可能存在语法或其它翻译错误,仅供参考。如需获取准确内容,请参阅链接中的英语原文或自行翻译。

    你(们)好
    无论负载与否

    但我注意到、我使用的是 10 μ H — 它是否过高? 在 EN 封装中、我使用 715K/100K 电阻器、我认为这可能更具感性?
    另外、如果您可以检查我的 COMP 电路、我也很高兴

  • 请注意,本文内容源自机器翻译,可能存在语法或其它翻译错误,仅供参考。如需获取准确内容,请参阅链接中的英语原文或自行翻译。

    好的、我稍后会检查并更新您。

  • 请注意,本文内容源自机器翻译,可能存在语法或其它翻译错误,仅供参考。如需获取准确内容,请参阅链接中的英语原文或自行翻译。

    THX
    正在等待

  • 请注意,本文内容源自机器翻译,可能存在语法或其它翻译错误,仅供参考。如需获取准确内容,请参阅链接中的英语原文或自行翻译。

    当负载 Vout 下降至<5V 时(带纹波)

    无论 VIN 如何(我尝试高达 20V)

  • 请注意,本文内容源自机器翻译,可能存在语法或其它翻译错误,仅供参考。如需获取准确内容,请参阅链接中的英语原文或自行翻译。

    您好、

    我检查了补偿电路应该没有问题。

    现在您可以执行两项操作:

    1、将电感器从 10uH 更改为 4.7uH

    2、如果没有改善 1、请将 RC 缓冲器添加到 SW2 至 GND、设置为 5 Ω+ 2.2nF

    谢谢、

    Colin

  • 请注意,本文内容源自机器翻译,可能存在语法或其它翻译错误,仅供参考。如需获取准确内容,请参阅链接中的英语原文或自行翻译。

    您好 Colin
    很抱歉、但两种解决方案都未解决此问题
    我想知道我的 PCB 是否有问题…

  • 请注意,本文内容源自机器翻译,可能存在语法或其它翻译错误,仅供参考。如需获取准确内容,请参阅链接中的英语原文或自行翻译。

    您好、

    请将您的布局文件分享给我。

    谢谢、

    Colin

  • 请注意,本文内容源自机器翻译,可能存在语法或其它翻译错误,仅供参考。如需获取准确内容,请参阅链接中的英语原文或自行翻译。

    请重试、在 SW1 处添加 RC 缓冲电路。 设置为 5 Ω+4.7nf。

    Colin