请注意,本文内容源自机器翻译,可能存在语法或其它翻译错误,仅供参考。如需获取准确内容,请参阅链接中的英语原文或自行翻译。
器件型号: TPS7A52
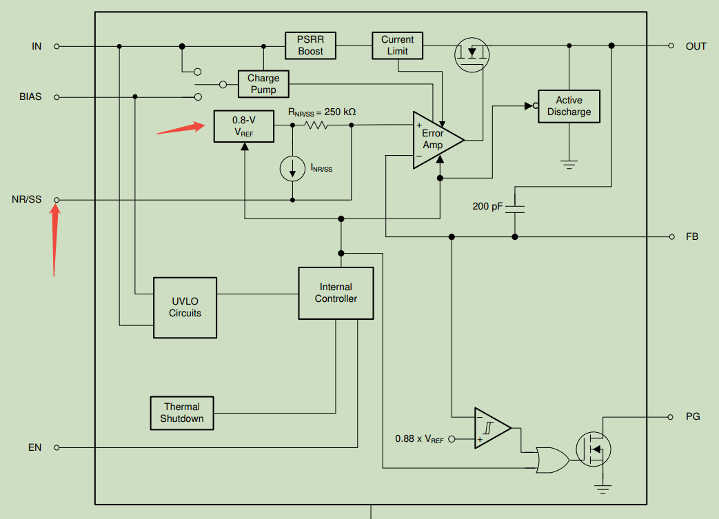
为了提高 TPS7A5201 的输出电压精度、我打算将 DAC 的输出连接到 NR/SS 引脚。 从功能方框图中可以看出、NR/SS 引脚似乎已连接到内部误差放大器。 这意味着可以使用 0.8V 的高精度 DAC 输出来替换内部 0.8V 基准电压。 我不确定此设计是否允许。 请帮助确认。 谢谢你。


This thread has been locked.
If you have a related question, please click the "Ask a related question" button in the top right corner. The newly created question will be automatically linked to this question.
器件型号: TPS7A52
为了提高 TPS7A5201 的输出电压精度、我打算将 DAC 的输出连接到 NR/SS 引脚。 从功能方框图中可以看出、NR/SS 引脚似乎已连接到内部误差放大器。 这意味着可以使用 0.8V 的高精度 DAC 输出来替换内部 0.8V 基准电压。 我不确定此设计是否允许。 请帮助确认。 谢谢你。

