This thread has been locked.

If you have a related question, please click the "Ask a related question" button in the top right corner. The newly created question will be automatically linked to this question.

[参考译文] BQ25628E:热问题

Guru**** 2668435 points

Other Parts Discussed in Thread: BQ25628E, BQ25628EVM

请注意,本文内容源自机器翻译,可能存在语法或其它翻译错误,仅供参考。如需获取准确内容,请参阅链接中的英语原文或自行翻译。

https://e2e.ti.com/support/power-management-group/power-management/f/power-management-forum/1585987/bq25628e-thermal-issues

器件型号: BQ25628E

您好!

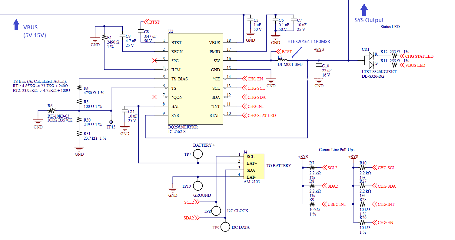
我目前正在开发一款使用 BQ25628E 为 RRC1130 4.35V LiPo 电池充电的产品。 VBUS 由 USBC-VBUS 提供 PD、BQ25628E 由 MAX77958 PD 控制器 IC 控制。 配置用于 5V、9V、12V 和 15V 的 PDO、并使用适配器提供的最高功率选项。 原理图中包含充电 IC 本身的相关部分如下所示:

image.png

(使用的电感器是 HTEK20161T-1R0MSR)

 

这个马戏团剂量实际上是有效的。 它以 2A 电流为电池充电、并为系统的其余部分供电。 但是、它似乎存在主要的热问题、BQ25628E 在其中一个测试中达到满 112C(系统其余部分也处于活动状态时的满 2A 充电电流)。 电流消耗约为 0.8A 时输入电压为 15V)。

 

这款微型电路板的第一个原型迭代也有 BQ25628E、但缺少 PD 支持。 该芯片也存在散热问题、但严重程度要低得多(典型值为 70C-80°C)。 然而、这主要是由布线不良和布线细引起的、所有这些问题在最新版本中都得到了修复
Xinf_P2_250508_150947_152.jpg

(第一版原型板,电池充电电流为 2A 时为 12V。)

P2_251110_083152_127.jpg

(第二个转速板,15V、2A 电池充电电流+系统负载。 VBUS 电源轨上的总电流为 0.8A)。

 

这两个电路板之间的布局已经发生了显著变化、可更好地散热内层、并降低原始相当细的布线中的损耗。 下面插入了布局的一些图像。 电路板本身采用 4 层堆叠。

(爬虫程序 SIG)

(PWR 层)
(也存在一个统一的 GND 层,但与顶层一起忽略了。)

 

 

我完全不知道为什么新电路板的散热性能比旧电路板差。 路线有显著改善,但它的前兆更糟。 我还使用多种电压测试了新电路板、所有测试结果相似。  如果我使用 BQ25628EVM Devkit + MAX77958 Devkit 设置、芯片的温度永远不会高于 52°C。 我的电路板和 Devkit 之间的唯一主要器件差异是电感器、但 EVM 电路板上使用的器件是 EOL。

 

如果有任何建议或想法导致此问题、我将不胜感激!

  • 请注意,本文内容源自机器翻译,可能存在语法或其它翻译错误,仅供参考。如需获取准确内容,请参阅链接中的英语原文或自行翻译。

    您好、

    对于 第一个原型散热 pic 和第二个修订版主板散热 pic、您能帮助您提供以下信息吗?

    1. 充电器运行条件、例如 VBUS(VBUS 引脚上的电压)、IVBUS、VBAT(BAT 引脚上的电压)、IBAT、VSYS、ISYS。
    2. 所有寄存器读数、包括 ADC 寄存器。

    谢谢、

    Ning

  • 请注意,本文内容源自机器翻译,可能存在语法或其它翻译错误,仅供参考。如需获取准确内容,请参阅链接中的英语原文或自行翻译。

    好的、所以我没有从拍摄这些照片时得到的所有信息。 如果你给我一天左右(我的电池都是充满电的时候)。 我将重新执行这些测试、并进行一些测量 以及 IC 的完整寄存器转储。 不过现在我知道这是什么。


    它们都处于非常相似的工作条件下:
    VBUS:12V

    VBAT:~4.3V(充电电压设置为 4.35)

    IBAT:~2A(充电电流设置为 2A)

    当时我拍了这些照片。 这些是我唯一监控或以其他方式知道的指标。 两个电池都大部分已放电(大约 15-20%的充电状态)。

    对于充电器寄存器、这是 MAX77958 脚本中用于配置充电 IC 的代码片段。 (该语法要求这些值的顺序与字节的顺序相反,因此终止电流寄存器值实际上被设置为“0x0050"等“等)等)。 适配器电流由其他事件调节、这些事件根据 与 适配器协商的 PD 合约触发。 允许的最高适配器电流为 2A、但很少会上升到 1 以上。

    ;Disable watchdog timer
        i2c_write8(chg, 0x16, 0xA0)
        
        ;Disable ILIM pin
        i2c_write8(chg, 0x19, 0xC0)
        
        ;Set charge termination current (100mA)
        i2c_write16(chg, 0x12, 0x5000)
        
        ;Configure ADC (Enabled, 12-bit, continous)
        i2c_write8(chg, 0x26, 0x80)
        
        ;Set battery charge current (2A)
        i2c_write16(chg, 0x02, 0x4006)
        
        ;Set charge voltage (4.35V)
        i2c_write16(chg, 0x04, 0x980D)
        
        ;Set adaptor current (500mA)
        ; - Default safe value for normal USB ports
        i2c_write16(chg, 0x06, 0x9001)

  • 请注意,本文内容源自机器翻译,可能存在语法或其它翻译错误,仅供参考。如需获取准确内容,请参阅链接中的英语原文或自行翻译。

    您好、

    热性能在很大程度上取决于 PCB 布局。 一般来说、更多的 PCB 层、每个 PCB 层更多的铜 、更大的 PCB 尺寸、更大的元件(例如更大的电感器)、更低的功率密度等 应该有助于提高热性能。

    1.建议至少使用 11.1 布局指南中所示的 4 层电路板。

    EVM 在 SW 的 IC 下方有 8 个过孔、在 IC 下方有 3 个过孔用于 GND。

    3.请参考 d/s 和 EVM 用户指南中的图 11-2、11-3 和 11-4 中的布局示例。

    谢谢、

    Ning。  

  • 请注意,本文内容源自机器翻译,可能存在语法或其它翻译错误,仅供参考。如需获取准确内容,请参阅链接中的英语原文或自行翻译。

    在进行自己的布局时、我使用了 EMV 套件布局作为某种程度的指南。

    1.我使用的是 4 层 PCB。

    2.我在 IC 下方有 11 个过孔用于 SW 导轨、3 个过孔用于 GND(在与 EVM 套件的布局略有不同)。

    3.我用这些例子来设计自己的布局。


    EVM 板是否使用特殊厚度的覆铜? (即正常的 1 盎司外侧 0.5 盎司内厚度以外的其他东西?)。

  • 请注意,本文内容源自机器翻译,可能存在语法或其它翻译错误,仅供参考。如需获取准确内容,请参阅链接中的英语原文或自行翻译。

    您好、

    该 EVM 的所有 4 层上都有 2oz 铜。

    谢谢、

    Ning。