Other Parts Discussed in Thread: TPS22811
器件型号: TPS22811
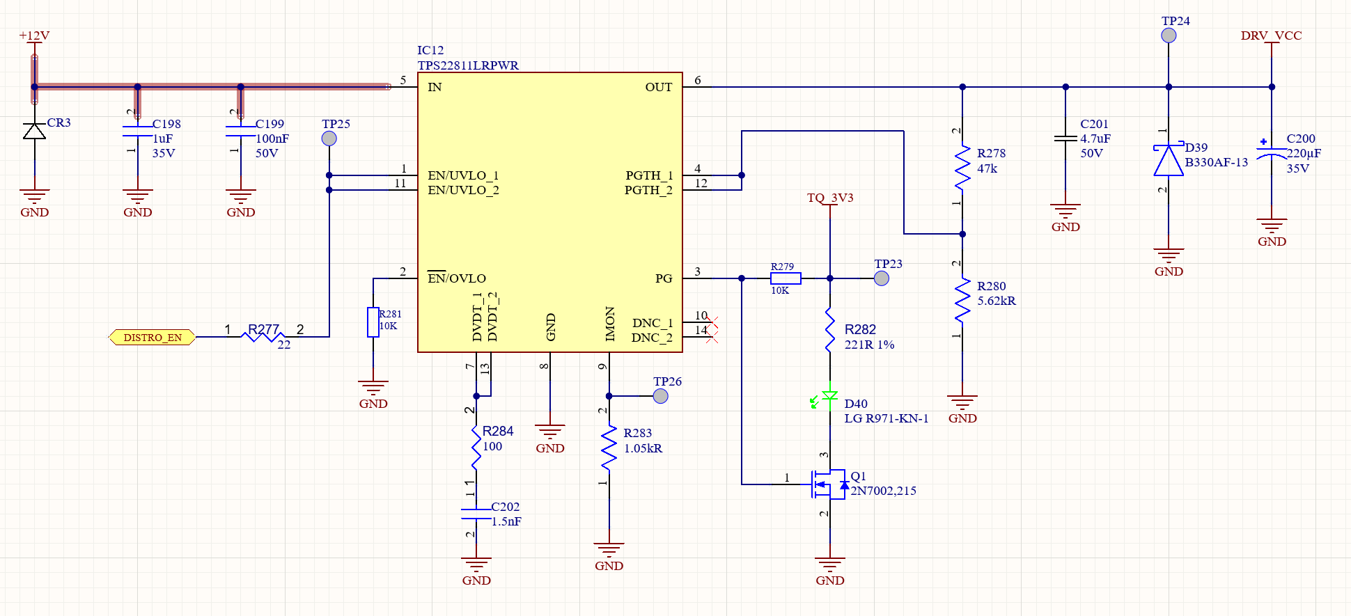
我以 EVM 或数据表通常不涉及的方式使用 TPS22811、需要进行设计检查。 我将 IMON 电压设置为 1V、将 PGTH 设置为 11.4V、还使用 PG 以与 EVM 类似的方式为 LED 指示灯上电。 请告诉我我我的实施是否正确。
我们的实施方案:

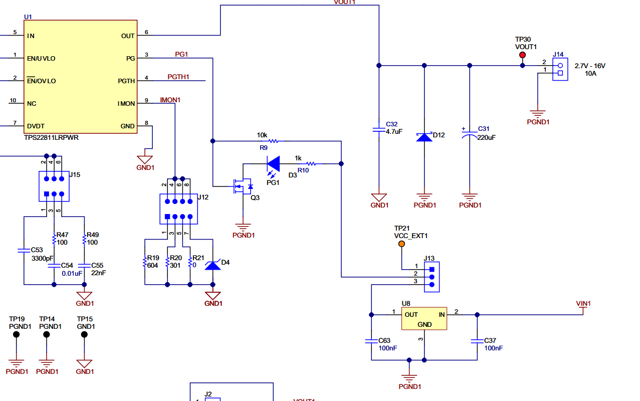
EVM PG LED 电路:

谢谢!
This thread has been locked.
If you have a related question, please click the "Ask a related question" button in the top right corner. The newly created question will be automatically linked to this question.