Other Parts Discussed in Thread: BQ25895
器件型号: BQ25895
您好:
我尝试在充电盒设计中使用 BQ25895 充电 IC。
一切似乎都很好、但无论我尝试什么、我似乎都无法让它为电池充电、也无法向 PMID 引脚输出良好的电压。
我一直在使用 Battery Management Studio 更改 IC 的设置并监控寄存器。
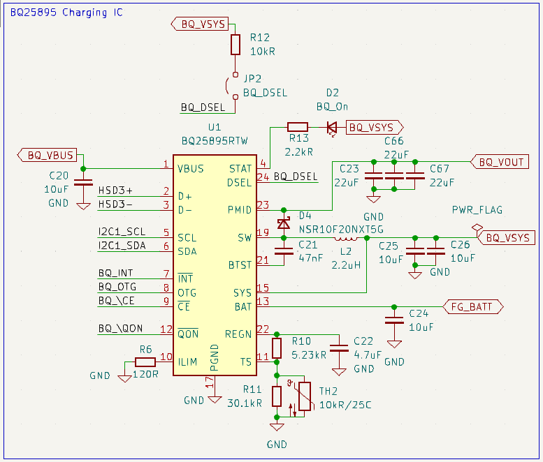
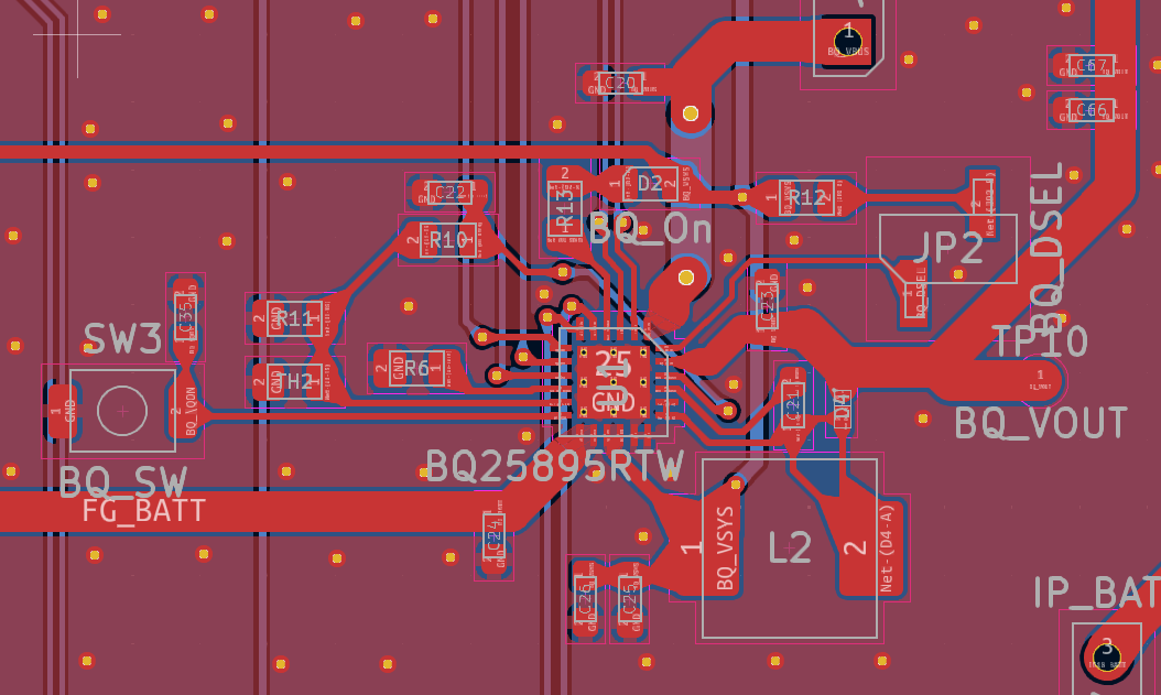
以下是上下文相关的原理图和布局: 

下面还概述了来自 Battery Management Studio 的数据:

我看到的情况:
- IC 声称正在充电、并且能够很好地识别 USB 连接
- 插入时 STAT LED 亮起
- 通过 VBUS 输入端不会取电
- 在插入时 PMID 短接至 VBUS、但在未插入时会变为 3.5V、即使 OTG 开启也是如此
- 不会标记任何故障
- ADC 读取正确的电压、但不能读取任何充电电流
- \CE 为低电平
- TS 始终处于良好范围内
任何帮助都将非常感谢,因为我是出于想法。
此致、
Stein van Vliet
嵌入式工程师奖
