Other Parts Discussed in Thread: TPS54KC23
器件型号: TPS54KC23
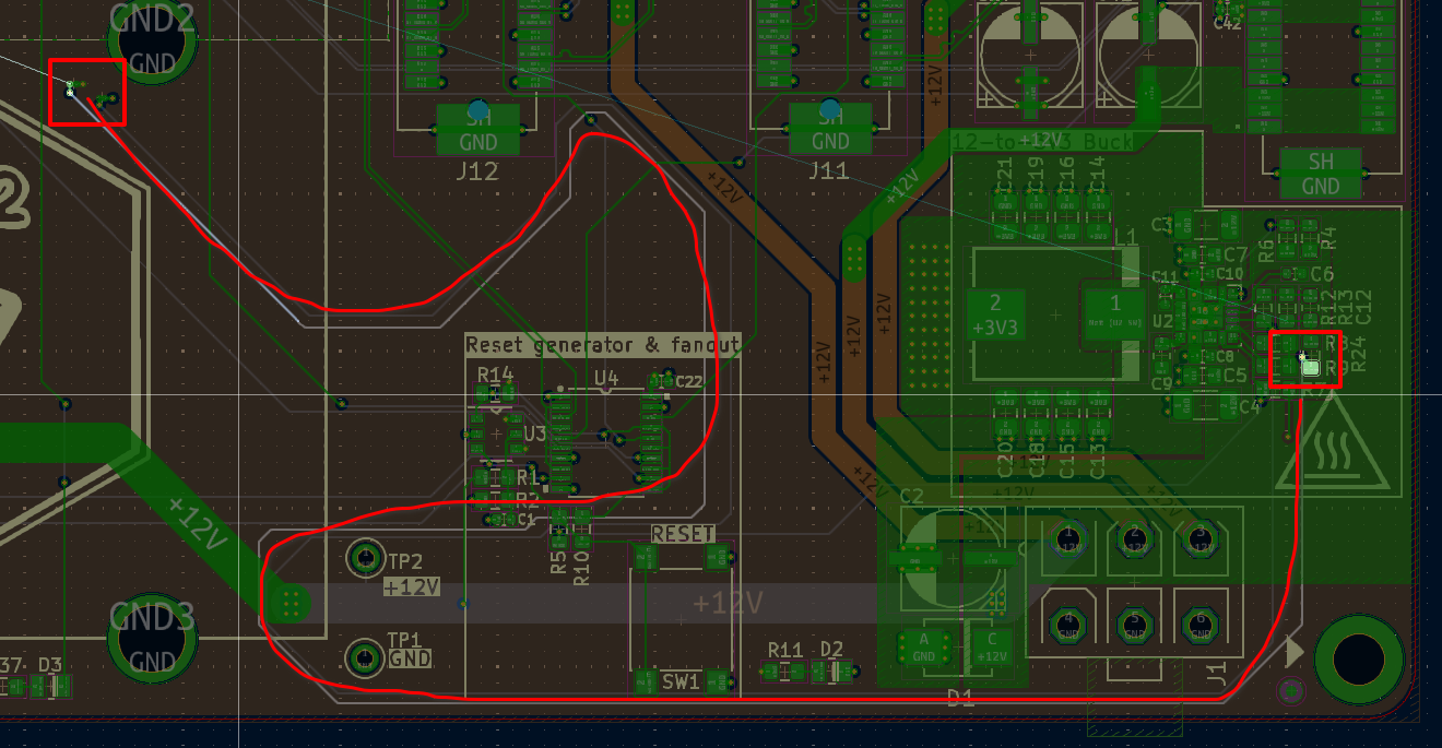
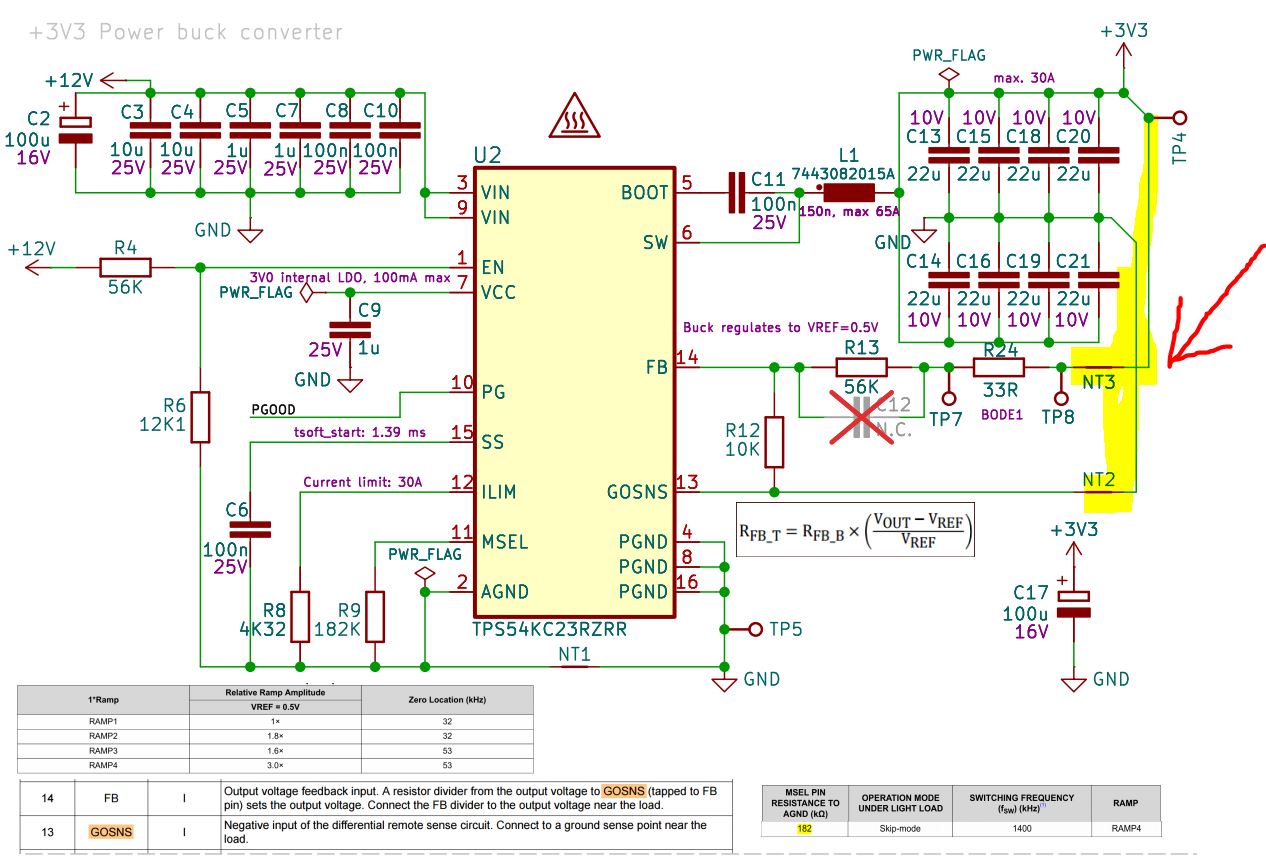
我们使用 TPS54KC23 12V 至 3.3V DC/DC。 鉴于其 30A 的电流容量、降压布局需要特别注意。 虽然我们已经遵循了该信函中的 TI 建议、但其中一位设计审查人员提出了有关 long Remote Sense电线稳定性的问题:
- 他们是否会激励降压转换器振荡?
- 是否确实需要远距离遥感?
这个论点是数字逻辑可以容忍+/–10%的电压误差。 遥感在允许在非常负载点进行精细电压跟踪的同时、会创建一个长环路、从而打开潘多拉盒型拼版软件盒、导致潜在的闭环不稳定。 与绝对电压电平相比、数字逻辑对瞬变更敏感。 该论点认为、因此设计应侧重于提供快速动态响应、而不是静态精度。
因此、为了澄清这个主题、我们正在寻求 TI 专家帮助。 我们希望将其视为开放式问题、并希望得到详尽的答案。 请同时分享您可能在该主题上拥有的任何 AppNotes。

请检查此 链接 以获取有关工程的其他信息...
