Other Parts Discussed in Thread: BQ25895
器件型号: BQ25895
您好、
我正在为我的应用使用 BQ25895、我似乎无法让充电正常工作。 使用 VBUS 时的充电电流:5V 电源围绕 15mA。 VBAT 和 VSYS 使用 18650 锂离子电池时为 3.9V。
VREGN 约为 2.65V、ILIM 引脚上的电压约为 3mV、因此电流检测不到、我只是不知道为什么如此低。 来自 输出的每个负载当前已断开。 我转储所有寄存器:
| 寄存器 0x00:0x48 |
| 寄存器 0x01:0x05 |
| 寄存器 0x02:0x3D |
| 寄存器 0x03:0x3A |
| 寄存器 0x04:0x20 |
| 寄存器 0x05:0x13 |
| 寄存器 0x06:0x5E |
| 寄存器 0x07:0x9D |
| 寄存器 0x08:0x03 |
| 寄存器 0x09:0x44 |
| 寄存器 0x0A:0x93 |
| 寄存器 0x0B:0xB6 |
| 寄存器 0x0C:0x80 |
| 寄存器 0x0D:0x13 |
| 寄存器 0x0E:0x00 |
| 寄存器 0x0F:0x00 |
| 寄存器 0x10:0x00 |
| 寄存器 0x11:0x98 |
| 寄存器 0x12:0x00 |
| 寄存器 0x13:0x08 |
| 寄存器 0x14:0x39 |
除了 BATV (0x0E) 和 SYSV (0x0F) ADC 输出为 0 外、一切似乎都很好、即使我测量的电压正确也是如此。
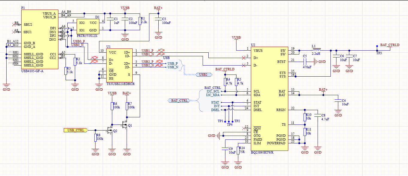
我已经仔细阅读了清单、我认为我没有遗漏任何必要的内容。 请查找所附架构的相关部分。 请注意、当前未放置 U1、因此 D+和 D-引脚保持悬空。 
提前感谢您的帮助!


