Other Parts Discussed in Thread: TPS62913, TPSM82913
器件型号: TPSM82913
主题中讨论的其他器件: TPS62913、
尊敬的团队:
我们采用 TPSM82913RDU +5.4V 和–5.4V 电源进行设计、并且具有一些其他要求。
降压、Vin 12V、Vout +5.4V、Iout 1A 至 1.5A
IBB、Vin 5V、Vout –5.4V、Iout 1A 至 1.5A
我们使用了以下应用手册进行设计:
slvucg4 -TPSM8291x 降压电源模块评估模块
snva856b — 使用反相降压 /升压转换器
slvuc22 - TPS62913 反相降压/升压 EVM 用户指南
tidud32a — 适用于小型低噪声系统的 3V 至 11.5V 输入电压、–5 VOUT、1.5A 反相电源模块参考设计
问题:
1) TPSM82913RDU 具有如数据表方框图第 15 页所示的集成 Vin 至 GND 电容器,请您提供电容值吗? 因此、输入端是否无需外部 10nF (0402、X5R、50V) 的高频电容器?
2) Cio 电容器、由于 TPSM82913RDU 具有介于 Vin 和 GND 之间的电容器、因此在 IBB 配置中使用时、该电容器变为 Cio、并且我们需要根据 snva856b 在输出端使用 schotkey 二极管。
2A) schotkey 二极管的延伸部分、与-Vout 相关的二极管电压和与 Iout 相关的二极管电流是多少?
2B) 符合 slvuc22 和 tidud32a 。使用这些系列器件时、不需要或建议使用 Cio、但另一方面、snva856b 表示该电容器“ CIO 可以通过针对负载电流瞬态提供从输入到输出的路径来帮助应对负载瞬变。 “
请您能用什么类型的负载运输工具来帮助您吗? 此外、TPSM82913RDU 的集成电容器是否对负载瞬态有任何帮助、或者它是否很小、我们需要外部 Cio 来应对负载瞬态?
3) 输出噪声过滤 snva856b
3a) CNA You Pelase 解释以下声明:
“7.5 输出噪声滤波如前所述、IBB 的输出端可能需要一个后置滤波器、以将纹波电压降低到可接受的水平。 通常采用简单的低通 LC 滤波器。 在滤波器之前获取稳压器的反馈、以避免在稳压器环路增益中引入额外的相位滞后。 设计具有低电阻的滤波器、以减少负载的直流电压降、同时保持良好的阻尼。 在某些情况下、滤波器电感器上的电阻器有助于实现这种折衷。 “
3b) 从 slvuc22 的管道不包括铁氧体磁珠到 feebcak 回路,为什么?
->如果我们将 FB 包含在反馈环路中以获得更好的噪声性能、我们需要将第二个 FBC 滤波器上第一个 LC 滤波器负电容增加多少?
->与标准降压标称有效 Cout 为 47uF 相比、瓦特适用于 IBB 配置? 双倍?
->与标准降压标称有效 Cf 为 40uF 相比、是否适用于 IBB 配置? 双倍?
->如果我们选择将 FB 提升到馈杆回路中、CFF 如何有助于提高稳定性? IBB 配置中如何估算 CFF?
4) 您是否具有 TPSM82913 的传导和辐射 EMI 性能?
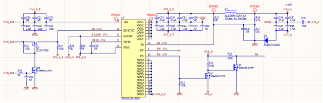
5) 请 您 查阅 随附的示意图。


此致、
D.
